东方园林 中国第一“女首善”倒了,昔日300亿女首富身家几乎清零?

文章图片
文章图片
“中国女首善”何巧女的身家又双叒叕缩水了 。
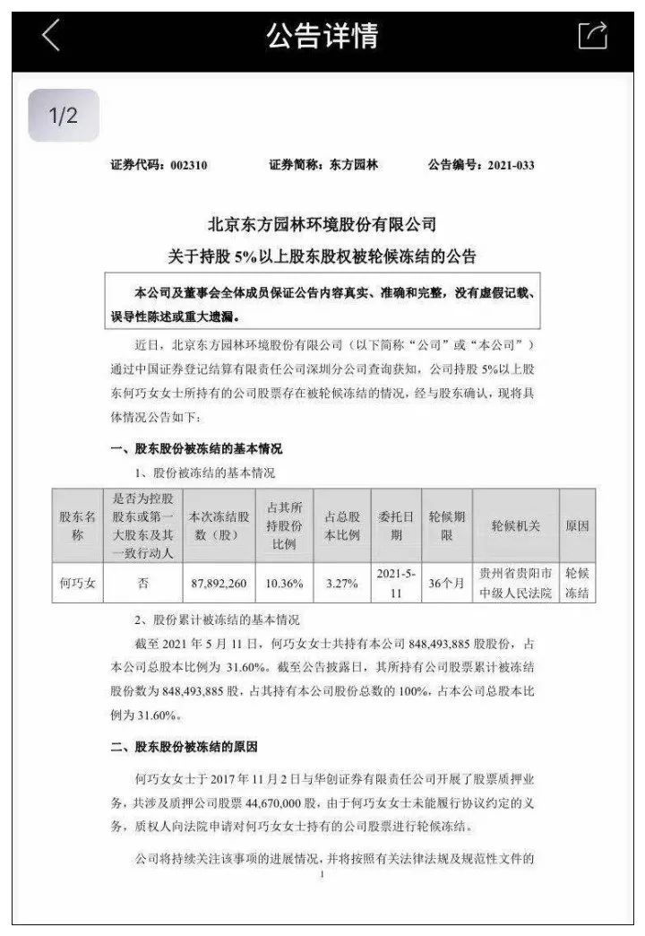
近日 , A股“园林第一股”东方园林发布的公告显示 , 创始人何巧女持有东方园林8.48亿股 , 累计质押8.47亿股 , 占持有股票的99.804% , 如果何巧女未履行偿债义务 , 中信证券、平安证券等质权人已采取强制执行措施 , 不排除将何巧女的股票进行强制平仓 。
此前 , 何巧女的股权已经多次被冻结 。
如果这次何巧女的质押股票全部被强制平仓 , 那也就意味着 , 何巧女的身家几乎被清零 。
曾经有“中国女首善”、“浙江女首富”、“中国园林皇后”之称的何巧女 , 为什么会沦落到这个地步?
01
从“卖花女”到“中国园林皇后”
何巧女出生在浙江武义 , 父亲是搞花卉苗木种植的 。
1984年 , 何巧女“继承父业”考入了北京林业大学园艺系 , 毕业后 , 她进入体制内 , 抱上了“铁饭碗” 。
但是有野心的何巧女并不满足于朝九晚五的平淡生活 , 所以一年多后就辞职了 。
当时流行出国热 , 何巧女也想出国 , 还特意苦学了英语 。 不过最终她没有如愿出国 。
虽然出国计划失败了 , 但是何巧女的英语并没有白学 。
1990年 , 第十一届亚运会在北京举行 。 中国盆景艺术家协会趁机在北京举办盆景展销会 , 何巧女抓住机会在展销会上用流利的英语 , 向外国人推销盆景 。
意外的是 , 老外非常喜欢中国的盆景 , 而且出手非常爽快大方 , 看上就买 , 几百块一盆 , 眼都不眨 , 而在当时 , 几百块是普通人好几个月的工资!
这次经历让何巧女发现 , 不起眼的苗木盆景竟然蕴藏着巨大商机 , 她心里有了创业计划 。 之后 , 她拿出自己的全部积蓄创办了个人园林工作室 。 彼时 , 国内的园林项目还很稀缺 , 在商品房还很匮乏的年代 , 人们根本看不懂她的创业方向 。 而何巧女创立的这个园林工作室 , 也就是后来A股“园林第一股”——东方园林的前身 。
1992年 , 何巧女正式创办东方园林 。 公司创建初期 , 何巧女遇到的坑也不少 , 比如她招聘的经理携款潜逃、投资铁矿石结果血本无归 , 一度很艰难 , 但是1994年后 , 北京楼盘越来越多 , 何巧女又通过地产园林扳回一城 。
1998年是何巧女事业真正的转折点 。 那一年 , 东方园林承接了李嘉诚在长安街的东方广场项目 , 从此名声大噪 。 之后北京重要的外销楼盘园林 , 几乎都被何巧女承包了 。
后来为了规避房地产波动带来的影响 , 东方园林从地产园林转型至市政园林 , 因为名声在外 , 很多政府的单子都会给东方园林 。
北京T3航站楼、北京通州运河文化广场、北京奥林匹克公园景观大道等等 , 都出自何巧女之手 。
靠着主做市政园林这一发展方向 , 东方园林日进斗金 。
2009年11月 , 何巧女带领东方园林在深交所上市 , 一举成为当时国内园林第一股 。
至此 , 东方园林已稳居行业老大的位置 。
这是何巧女商界生涯的一个高光时刻 , 也让她成为了资本市场中一个可以和董明珠比肩的人物 , 还被誉为“中国园林皇后”、“商界花木兰” 。
02
中国女首善
2009年11月 , 东方园林在深交所上市 , 当时的开盘价是99元 。
2010年8月20日 , 东方园林上市不到一年的时间 , 股价飙升到了229元 , 成为当时A股的股王 。
创始人何巧女的身家也水涨船高 , 成为了浙江女首富 。 2017年 , 何巧女的身家超过300亿元 。
出于各种因素考虑 , 很多企业家都会做慈善 , 何巧女也不例外 。
2012年 , 她发起成立了巧女基金会 , 也曾先后向浙江武义一中捐资设立了东方园林奖学金、向她的母校北京林业大学捐资4000万设立教育发展基金 。
2014年6月 , 巧女基金会向中国人民大学捐赠2500万元 , 设立中国首个生态金融智库 。 同年 , 她还捐出6000万支持公益项目 , 深入水污染和土壤污染治理 , 要“让中国的河流没有污染” 。
2015年 , 何巧女宣布捐赠东方园林7.5%的股权给巧女基金会 , 用以推动生态环保和公益事业 , 当时这些股权价值29.27亿 。
这笔捐款 , 让何巧女获得了“中国女首善”的称号 。
2015年11月 , 她又与比尔盖茨、牛根生共同捐资 , 成立深圳国际公益学院 , 希望借此推动全世界的慈善精神 。
推荐阅读
- 地球 设计寿命20天的东方红一号卫星,已飞了50年,何时回收?
- 东方红一号 能量耗尽50年,东方红一号卫星为何还没坠毁它还能再飞100年
- 郎酒 稀缺龙头,东方财富的看点在哪里?
- 东方卫视 东方卫视洗牌,百克力或成最大赢家,程雷背景暴露有望逃过一劫?
- 东方卫视主持人房海燕被开除!继柏万青之后《新老娘舅》再遭重创
- 东方红 东方红一号还在轨运行,失去动力50年,它为何“永不落”
- 调解员 东方卫视主持人房海燕被开除!继柏万青之后《新老娘舅》再遭重创
- 硬件 京东方展示首款AMOLED柔性滑卷屏
- 货运 轰的一声巨响,中国传来重大好消息,全球目光转向东方
- 东方台 东方台主持人风波之后,百克力救场《新相亲》,程雷之后新一哥?
