轨道 “天问一号”探测器成功着陆火星!“祝融号”火星车开启新征程
中国火神降临火星!
北京时间 5 月 15 日,在经历 “黑色九分钟” 后,中国首辆火星车 “祝融” 号与着陆器成功登陆火星,着陆地点位于火星的乌托邦平原南部预选区域。
文章插图
(来源:中国航天)
此次成功着陆标志着中国成为了继前苏联和美国后,第三个成功登陆火星的国家。与此同时,这也意味着 “天问一号” 火星探测器已经实现了 “绕” 和 “落” 两项目标,中国也因此成为世界上首次探索火星即完成软着陆的国家,而最后的目标 “巡” 将在 “祝融” 号经过短暂调试和休整后开展。
下一步,如果 “祝融” 号能够成功完成自检并驶离着陆平台,再通过火星上空的轨道器(环绕器)与地球上的控制团队建立连接,就能开始在受控情况下巡视火星地表和执行科学任务。
一旦成功,这将成为人类火星探测史上的里程碑事件 —— 在一项火星探测任务中,首次同时完成环绕,着陆和巡视三项探测目标。
据官方报道,15 日凌晨 1 时许,“天问一号”探测器在停泊轨道实施降轨,机动至火星进入轨道。4 时许,着陆巡视器与环绕器分离,历经约 3 小时飞行后,进入火星大气,经过约 9 分钟的减速、悬停避障和缓冲,成功软着陆于预选着陆区。两器分离约 30 分钟后,环绕器进行升轨,返回停泊轨道,为着陆巡视器提供中继通信。
“天问一号” 和它的火星之旅
“天问一号” 和它的火星之旅,要从几个月前说起。
2020 年 7 月 23 日中午 12 时 40 分,长征五号遥四运载火箭搭载着中国首个火星探测器 “天问一号” 从海南文昌航天发射场升空。经过半个多小时飞行,探测器成功与火箭分离,并进入地火转移轨道,开启了奔向火星的旅程。
文章插图
图 | 长征五号遥四运载火箭发射升空
要去到遥远的火星,实现变轨、制动以及长期的探测任务,整个 “天问一号” 探测器的质量超过了 5 吨,其中主要包括环绕器,着陆巡视器和推进剂燃料。
相比之下,阿联酋去年发射的 “希望” 号探测器质量不到 2 吨,只具备在火星轨道上环绕探测的能力,而美国已经成功登陆的 “毅力” 号因为没有配备环绕器且使用的是核电池和空中吊车技术,其重量仅有 1 吨多一点。
在 200 多天的漫漫旅程中,“天问一号” 飞行了 4.75 亿公里,经历了四次中途修正和一次深空机动修正来调整飞行路径。最终在 2021 年 2 月 10 日,它成功实现了近火制动,进入了火星引力范围并被捕获,开始环绕火星。
据专家介绍,被火星捕获算得上是火星探测任务中第一个技术难关。当探测器进入捕获阶段时,其被捕获的机会只有一次,而且时间仅有 30 分钟左右。
捕获时,“天问一号” 距离地球约 1.92 亿千米,因此控制团队无法实时操控,只能依靠其自主执行命令。与此同时,它距离火星只有 400 千米,相对速度高达 4-5 千米每秒,因此它制动点火的时机非常关键:如果制动时间过长,速度就会过慢,导致探测器与火星相撞;如果制动时间过短,速度就会过快,导致探测器飞掠火星。
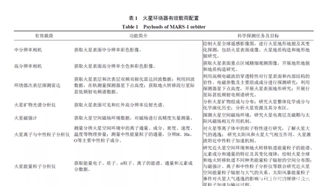
时至今日,“天问一号” 已经在火星停泊轨道上运行了 3 个月左右。在这段时间里,环绕器上的七台载荷全部都在工作,对火星进行了一系列科学探测,包括火星大气电离层分析及行星际环境探测,火星表面和地下水冰的探测,火星土壤类型分布和结构探测,火星地形地貌特征及其变化探测,以及火星表面物质成分的调查和分析。
与此同时,探测器的相机拍摄了大量火星照片,可供科学家分析和考察火星地形,最终为 “祝融” 号选出合适的着陆区域。
文章插图
事实上,“天问一号” 选择先环绕火星三个月,一个很重要的原因就是为了给着陆做足准备,在没有地形地貌数据的情况下贸然着陆,就好比去完全陌生的深山野林探险而不带地图,风险实在太大。
相比之下,美国 “毅力” 号能够做到晚出发、先着陆,也是因为 NASA 早在 2006 年就发射了火星勘测轨道飞行器(MRO),用于侦察火星并拍照,还能作为与地球沟通的通讯中继器。
算下来,MRO 已经拍了 15 年的照片,因此 NASA 可以通过已有的高分辨率影像数据提前选好着陆区域,直接让 “毅力” 号拿着高清地图上路。
推荐阅读
- 交付 沉了!这艘刚交付的“新”船只跑了3次!船东将遭起诉和高额索赔
- 速度 宇宙中比光速更快的四种“速度”,你都知道几个
- 云南花25亿建“假古镇”,如今遭人“嫌弃”,当地人:不会再去
- 油价 “负油价”后全球市场变化!美国每升不足2元,中国排名竟超国足
- 太空飞行 鱿鱼宝宝和“水熊”将成为美国宇航局最新的微型宇航员
- 外延片 “江西造”登陆火星!
- 主播 闻“象”而动的直播歪风必须狠刹
- 古镇 四川一“避暑古镇”火了,距成都仅22公里,游客:来得值
- 伺服 “窝工”技术又双叒叕助力中国“太空首单”
- 视点·观察 充值App能和住同一家酒店的女性私聊?然而对方是“虚拟女性”
