李佳琦|李佳琦所属公司美腕被罚 直播带货需继续规范
作者丨云升
出品丨鳌头财经(theSankei)
谨言慎行,应该成为带货主播的必修课,否则很可能“祸从口出”,引来处罚是小,真正误导了消费者才是大。

文章插图
【 李佳琦|李佳琦所属公司美腕被罚 直播带货需继续规范】
近日,上海市长宁区市场监督管理局开出行政处罚书,因安排旗下主播在淘宝推广“初普stop vx美容仪”的直播过程中使用误导消费者宣传用语对美腕(上海)网络科技有限公司处以30万元罚款的处罚。
事情曝光后,#李佳琦公司因涉虚假宣传被罚30万#的话题迅速冲上微博热搜。美腕随后发表声明称旗下主播在直播间介绍某款产品的过程中,把家用产品与医用产品进行了效果上的不当对比,违反相关法律规定,反映出其在管理上存在漏洞,事后,进一步加强直播间的管理,完善了实时监播制度。并表示“真诚接受,对告知书所涉问题进行了全面整改”。
“某款产品”指的是初普美容仪,“旗下主播”或为李佳琦,毕竟处罚书中提到的美容仪曾出现在去年11月10日李佳琦的商品预告中,8月14晚李佳琦直播中也表示去年双十一直播中的确存在夸大宣传的情况。
去年双十一说错话 今年八月份罚了钱
“全脸激活胶原蛋白、提拉紧致、提拉淡纹,效果巨明显……坚持用了一个月,就相当于打了一次热玛吉,效果真的很可怕很神奇。”正是这几句对产品的介绍,为美腕带来了30万元的罚款。
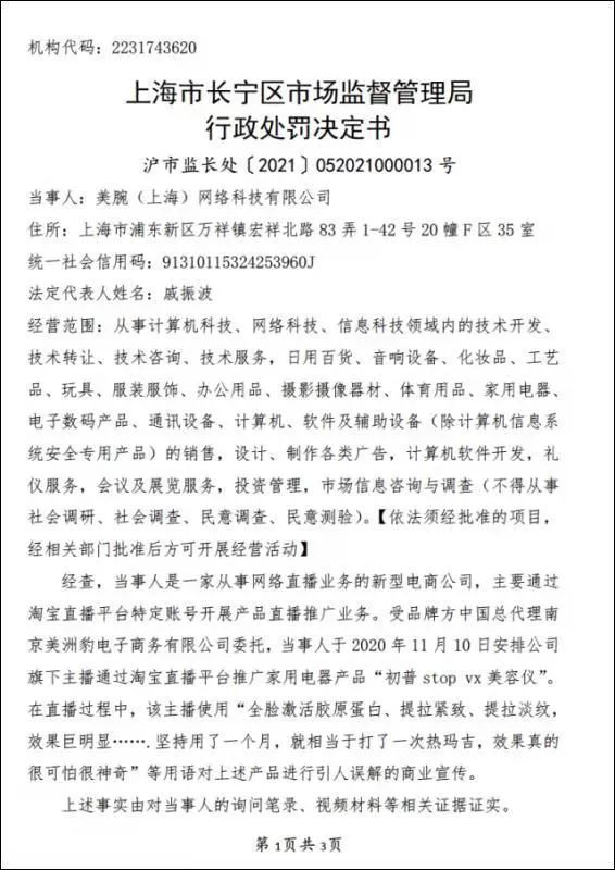
今年8月初,上海市长宁区市场监督管理局开出案号为“沪市监长处〔2021〕052021000013 号”的行政处罚决定书,在上海市市场监管局网站上,鳌头财经查阅到了该行政处罚决定书。

文章插图
决定书显示,受初普美容仪中国总代理南京美洲豹电子商务有限公司委托,美腕(上海)网络科技有限公司于2020年11月10日安排旗下主播,通过淘宝直播平台,推广家用电器产品“初普stop vx美容仪”。
在直播过程中,该主播使用了前文所述用于对其推广的美容仪产品进行了引人误解的商业宣传,上海市长宁区市场监督管理局认为,“初普stop vx 美容仪”与“热玛吉”两者从定价、产品使用性能、功能、持续效果等方面都存在较大差异。上述公司在无任何依据的情况下,将两者进行对比,容易引发受众不恰当的联想,足以对消费者造成误导。其行为违反了《中华人民共和国反不正当竞争法》相关规定。对此,上海市长宁区市场监督管理局对美腕公司罚款人民币30万元。
随后,美腕公司发表声明承认存在“把家用产品与医用产品进行了效果上的不当对比”,违反了相关法律规定。美腕公司表示,将进一步加强直播间的管理,完善实时监播制度,以防范此类事件再次发生。
美腕正是李佳琦背后的经纪公司,天眼查数据显示,宁波美腕网络科技有限公司(下称:美ONE)成立于2015年,是一家艺人网红孵化服务平台。其董事长戚振波持股42.05%,为美ONE的实际控制人和最终受益人。
尽管李佳琦并未出现在美ONE的股东名单中,但李佳琦名下不少企业均与美ONE存在关联关系。今年3月份,李佳琦与美ONE实际控制人戚振波共同成立北京美奈咨询管理有限公司,其中戚振波作为大股东持股41.6%,李佳琦持股37.9%名列第二大股东。

文章插图
除此之外,李佳琦持股49%的上海妆佳电子商务有限公司正是美ONE控股51%的孙公司,宁波镁麒电子商务有限公司的股权结构也如出一辙,李佳琦作为最终受益人持股49%,宁波美腕则通过上海美腕持股51%。
推荐阅读
- 下架|李佳琦被浙江省消保委点名!
- 商标|李佳琦家里的5条狗都申请了商标,贫穷再次限制了我的想象力
- 整改|李佳琦等带货主播向浙江省消保委提交整改报告
- 主播|全部下架!李佳琦等提交整改报告
- 下架|李佳琦遭浙江消保委点名,运营方下架整改相关商品
- 平台|李佳琦按浙江消保委要求整改
- 李佳琦|薇娅“倒下”后,直播电商需要一场行业大反思
- 崔女士|李佳琦、薇娅销售额又创纪录!网友直呼不识数,你的钱包还好吗?
- 国家标准|“带货一哥”也翻车了?消保委点名李佳琦等多位头部主播,并约谈五大平台
- 李佳琦|没人期待下一个薇娅
