经历了2015-2019年的人工智能投资热中 , 一批AI企业冲出重围 , 走进资本视野 。
作为AI技术分类中最成熟的技术之一 , 专注于计算机视觉的“AI四小龙”(商汤、依图、旷视和云从)的名号已经流传许久 , 但随着产业周期的流动和2020年全球疫情的影响 , “四小龙”的IPO也遭遇了困境 。
最早传出有望成为AI第一股的是旷视科技 , 2018年底旷视在港交所递表 , 然而2020年媒体报道旷视科技在港股的IPO申请已经失效;依图则选择主动终止IPO , 因此一个月内刚刚过会的云从、云天励飞 , 也才刚划开了AI企业在A股上市的口子 。
7月底 , AI独角兽北京第四范式智能技术股份有限公司(简称:第四范式)被传将登陆港股 。 8月13日 , 38岁的天才创始人戴文渊终于带着第四范式正式递表港交所 , 拟发行H股上市 。
不过与AI四小龙瞄准计算机视觉的应用方向不同 , 成立于2014年的第四范式是聚焦决策AI , 提供以平台为中心的AI解决方案 , 简单来说 , 是专注于帮企业智能化转型 。
五大行联合投资 , 红杉、创新工场均位列股东
第四范式的创始人戴文渊出生于1983年 , 毕业于上海交通大学 , 曾经带领三人团队夺得了ACM世界冠军和三个亚洲冠军 , 并担任ACM竞赛教练指导学生多次获得亚洲冠军 。
毕业后 , 戴文渊2009-2013年期间在百度任职 , 26岁就成为当时百度最年轻的高级科学家 , 曾担任百度最重要的凤巢策略的技术负责人和实际上的操盘手 。
从百度离职后 , 戴文渊又曾经就职华为 , 任华为诺亚方舟实验室主任科学家 , 获华为“President AI Award” 。
拥有如此背景的戴文渊 , 被称作天才科学家或顶尖机器学习工程师也不为过 。
2014年 , 戴文渊从华为辞职后 , 和他的导师、国际AI界华人学者杨强博士 , 以及妻子、同时也是红杉资本中国基金投资合伙人吴茗(Phairy Wu)等人成立了“第四范式” 。
杨强教授曾这样形容他:“戴文渊是全世界最优秀的青年学者之一 , 是产业界、特别是中国产业界落地的杰出代表 , 对AI领域的发展帮助极大 。 ”
拥有漂亮的履历和靠谱的合伙人 , 戴文渊的融资历程非常顺利 。
红杉资本中国基金创始及执行合伙人沈南鹏在第一轮就投了第四范式 。 上市之前 , 第四范式已经完成了11轮融资 , 同时它还是第一家同时获得中国工商银行、中国农业银行、中国银行、中国建设银行、交通银行五大国有银行共同投资的AI创业公司 。
其他投资人还包括创新工场、保利资本、中信银行、越秀产业基金、基石资本、联想创投、Cisco、中信产业基金、春华资本、高盛集团、中国建投、厚朴投资、国开、国新、国家制造业转型基金、腾讯等机构 。
2021年上半年 , 第四范式还完成了7亿美元的D轮融资 , 是AI领域2020年以来已披露的最大单笔融资 。 而据第四范式介绍 , 早在2020年 , 其C轮两次融资完成后 , 估值就达到了约20亿美元 。
截至IPO前 , 戴文渊及其妻子吴茗、北京新智、范式投资、范式隐元、范式出奇及范式天琴控制第四范式股权的41.18% , 为公司的控股股东 , 其中 , 戴文渊个人直接持股24.25% 。 在机构股东中 , 第一大机构股东红杉持股7.37% , 创新工场持股约1.63% 。
文章图片
来源:招股书 平台型决策类AI服务市场发展迅猛 , 第四范式是当之无愧的领导者
中国的AI行业可以按照应用领域分为四大类别:决策类AI、视觉AI、语音及语义AI和AI机器人 。
其中 , 决策类AI有望成为增长最快的类别 , 2020年中国决策类AI市场的支出规模达到268亿元 , 预计2025年将增长至1847亿元 , 年均复合增速为47.1% 。
文章图片
与侧重数据模式的感知和认知的其他AI解决方案类别相比 , 决策类AI能提供预测分析与建议 , 以支持和指导业务行动 。 它主要被用于精准营销、风险管理、日常分行运营优化等各种场景中 。
灼识咨询预计 , 决策类AI支出将显著增长 , 并在整体AI支出中占更高比重 。
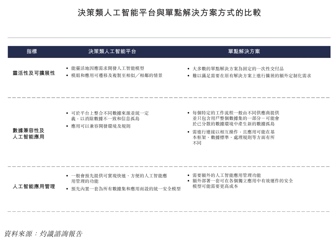
在决策类AI解决方案中 , 又可以分出平台型和单点型解决方案 。
早期AI产品使用对人才要求很高 , 需要非常强的统计学和编程功底 , 需要C++底层编程、Python编程和组件代码能力 , 同时在计算还需要使用者考虑对基础设施的调配和调用 , 同时处理数据和数据治理也需要花费大量时间 。
于是第四范式就推出了标准化、全流程的决策类AI应用开发平台工具Sage Hyper Cycle ML , 覆盖机器学习从模型构建到应用全流程 , 4步快速构建企业自主的AI应用 。
平台型解决方案可以解决诸如AI专家短缺、成本高昂、落地部署困难、数据与系统不兼容等问题 。 以平台为中心的决策类AI解决方案可以为终端用户提供AI开发平台 , 具有高兼容性 , 可以保证用户即插即用 。
文章图片
根据灼识咨询报告 , 2020年 , 以平台为中心的决策类AI市场规模在AI支出方面达到50亿元 , 并估计将以60.4%的年均复合增速在2025年增长至535亿元 , 超越决策类AI行业的整体增速 。
文章图片
国内市场上 , 以收入计算 , 目前第四范式在以平台为中心的决策类AI市场中排名第一 。 2020年 , 第四范式的收入为9.13亿元 , 市场份额约为18.1% 。
文章图片
另据中信建投的研究报告 , 2020年 , Forrester发布了《2020年中国预测分析与机器学习竞争格局》报告 , 2020年国内厂商第四范式、阿里云、华为云和百度云占据“领导者”位置;京东智联云、腾讯云和百分点为“优异表现者” 。
在2019-2020年IDC《中国机AI器学习开发平台市场评估》中 , 第四范式市场份额遥遥领先 , 连续两年蝉联中国机器学习平台市场份额No.1 。
根据分析师预测 , 未来将会由越来越多企业端的IT投资和业务智能化支出分配到与AI相关的平台、应用以及基础设施的投入中 。
企业级AI服务 , 其实就是做AI界的微软
从架构上看 , 第四范式的业务以“先知平台”(下图蓝色部分)为支柱 。
而在先知平台上 , 公司提供操作系统和中间层套件 , 其中SageAIOS是人工智能操作系统 , 界面友好、数据治理标准化 , 资源管理和调度自动化 , 中间软件全面兼容 , 类似个人电脑操作系统 。
而配备无代码开发工具的Hyper Cycle系列和配备低代码及无代码开发工具的Sage Studio系列是核心的人工智能开发套件 , 用户可以在平台上大规模部署各种定制化的AI应用 。
而下图的绿色部分 , 则为公司提供的即用型AI应用 , 用户可以直接部署并用于优化自身的营销、风控、运营等业务环节 。
文章图片
来源:招股书
在先知平台上 , 包括了数据核心、算法核心和生产核心三大模块 , 覆盖了AI在生产中的各应用环节 。 其帮助企业用户达成的效果就是:用户无需深入理解算法原理和技术细节 , 只需利用图形化托拉拽界面 , 可以进行建模和快速上线 , 极大方便数据工程师 , 将开发AI应用的周期从以半年为单位缩短至周级别 。
换句话说 , 第四范式在做AI界的微软 。 至少 , 这是他们的理想状态 。
【独角兽|目标“AI界微软”,创始人被称为“天才”,这家独角兽要上市了 | IPO见闻】第四范式对企业的关系就相当于微软对个人用户的关系 。
微软通过自己的操作系统使个人在免于深究PC底层代码的同时 , 拥有使用它的能力;第四范式通过自己的操作系统使得企业免于深究AI算法的同时 , 拥有调用AI的能力 。
因此 , 在理想状态中 , 第四范式就是AI界、面向企业的微软 。
当然 , 企业的需求能否仅通过第四范式的通用平台得到解决并不需要后续线下人员的参与 , 是否真的能成为“AI界的微软” , 暂时还是未知数 。
第四范式的官网信息显示 , 公司目前的产品包括以下四大类:AI操作系统、AI应用开发平台、AI业务应用以及算力产品 。
来源:招股书
目前 , 公司已经将Sage AIOS中的Open MLDB及Open AIOS开源 , 与全世界开发者共享和共建第四范式在AI操作系统层面上的成果 。
2021年6月 , 第四范式发布了企业级人工智能应用商店 , 汇集了公司与合作伙伴在Sage AIOS上所开发的AI应用 。
文章图片
来源:公司官网 像每一个AI企业一样在亏钱
过去三年多 , 第四范式的营收增长很快 。 招股书显示 , 其2018年-2020年营收分别为1.28亿元、4.60亿元、9.42亿元 , 每年都实现翻倍及以上的增长速度 。 2021年上半年营收7.88 亿元 , 几乎追平2020年全年的收入 。
从结构上看 , 第四范式的收入来源主要包括先知平台及应用产品、应用开发及其他服务两大块 , 前者可以视作第四范式直接面向企业销售平台及应用产生的收入(线上标品收入) , 而后者则是应用户要求提供开发服务的收入(项目型收入) 。
从两者占比变化来看 , 从2018-2020年 , 标品的收入占比正在逐步提升 , 这对公司来说当然是好事 , 这意味着离公司的真正愿景越来越近 , 同时标品也意味着可复制性、规模性 。
不过2021年上半年 , 先知平台及产品收入的占比掉到了50%以下 。
文章图片
来源:招股书
从客户角度来看 , 公司的客户主要分为两类:其一为直签客户 , 直接找到公司购买解决方案 , 2018-2020年占比分别为19%、21%和15% , 其二为通过解决方案合作伙伴客户购买 , 这种情况下是终端客户先有需求并决定采购哪些产品 , 再交由第三方系统集成商统一采购 。 因此 , 第二种方案也不构成分销 。
第四范式的业务是从金融行业起家的 , 这也是它与五大行投资之间的渊源 。
而现在 , 虽然第四范式并未在招股书中透露其客户的真实名称 , 不过从官网信息来看 , 金融、能源、IT、电力等多个行业都已有覆盖 。 2020年6月底 , 第四范式还宣布与A股万亿巨头宁德时代达成合作 , 要将AI决策能力注入到宁德时代生产制造的各环节中 。
文章图片
来源:公司官网
根据公司披露的数据 , 第四范式从每个标杆用户那里获得的平均收入在2018年时约为390万 , 而到2020年已经达到1230万 。
总收入提升、客单价也提升 , 从收入的增速来看 , 第四范式的发展势头堪称优秀 。
但 , 在收入高速增长的同时 , 第四范式也没有摆脱AI企业目前的统一困境:高额亏损 。
毛利率方面 , 第四范式从2018年的42.7%增至2019年的43.5% , 并于2020年增至45.6% , 2021上半年达到44.0% , 在AI行业处于平均水平 。
从数据看 , “先知平台及产品”的毛利率在2020年底 , 与“应用开发及其他服务”相差不多 。
文章图片
来源:公司官网
但在40%+毛利率的情况下 , 2018年-2020年 , 第四范式年度净亏损分别为3.72亿元、7.18亿元、7.5亿元 , 2021上半年的亏损大幅扩大至11.87亿 , 高于2020年全年亏损 。
文章图片
来源:公司官网
三年半期间 , 第四范式的亏损持续扩大 , 累计亏损已经达到30亿元 。
而亏损的最主要来源 , 是研发开支 。
2018-2020年 , 第四范式的研发费用率分别为151.2%、90.6%和60.0% , 20201年上半年 , 研发费用率约为73.4% 。 而销售及管理费用之和 , 约与研发费用持平 。 不过 , 管理费用中 , 有相当一部分是股权激励费用 。
而研发费用中 , 除了员工工资之外 , 第四范式还将部分研发项目外包给第三方 , 需要支付一定的技术服务费 。
来源:公司官网
在招股书中 , 第四范式提到 , 预计未来研发费用将持续增加 , 过去曾产生亏损 , 且可能无法实现或维持盈利 。
尾声
此前 , 第四范式的创始人曾经在接受采访时说 , 第四范式是一家“将所有非AI公司变成AI公司”的公司 。
在华尔街见闻看来 , 第四范式是一家目标做“AI界微软”的公司 。
这当然是一个美好的愿景 , 但在当下 , 第四范式首要的目标 , 是拿到更多钱 , 争取体面地挺过高额烧钱的研发期并存活下来 。
而长久来看 , 如何平衡一个平台的通用性与对企业业务有效性之间的关系 , 如何保持做标准化产品企业的水准 , 而不至于变成传统的项目制IT企业 , 可能是公司真正需要面临的长期挑战之一 。
五大行联合投资 , 红杉、创新工场均位列股东
第四范式的创始人戴文渊毕业于上海交通大学 , 曾经带领三人团队夺得了ACM世界冠军和三个亚洲冠军 , 并担任ACM竞赛教练指导学生多次获得亚洲冠军 。
毕业后 , 戴文渊2009-2013年期间在百度任职 , 是当时百度最年轻的高级科学家 , 曾担任百度最重要的凤巢策略的技术负责人和实际上的操盘手 。
从百度离职后 , 戴文渊又曾经就职华为 , 任华为诺亚方舟实验室主任科学家 , 获华为“PresidentAIAward” 。
拥有如此背景的戴文渊 , 被称作天才科学家或顶尖机器学习工程师也不为过 。
2014年 , 戴文渊从华为辞职后 , 和他的导师、国际AI界华人学者杨强博士 , 以及妻子、同时也是红杉资本中国基金投资合伙人吴茗(Phairy Wu)等人成立了“第四范式” 。
杨强教授曾这样形容他:“戴文渊是全世界最优秀的青年学者之一 , 是产业界、特别是中国产业界落地的杰出代表 , 对AI领域的发展帮助极大 。 ”
拥有漂亮的履历和靠谱的合伙人 , 戴文渊的融资历程非常顺利 。
红杉资本中国基金创始及执行合伙人沈南鹏在第一轮就投了第四范式 。 上市之前 , 第四范式已经完成了11轮融资 , 同时它还是第一家同时获得中国工商银行、中国农业银行、中国银行、中国建设银行、交通银行五大国有银行共同投资的AI创业公司 。
其他投资人还包括创新工场、保利资本、中信银行、越秀产业基金、基石资本、联想创投、Cisco、中信产业基金、春华资本、高盛集团、中国建投、厚朴投资、国开、国新、国家制造业转型基金、腾讯等机构 。
2021年上半年 , 第四范式还完成了7亿美元的D轮融资 , 是AI领域2020年以来已披露的最大单笔融资 。 而据第四范式介绍 , 早在2020年 , 其C轮两次融资完成后 , 估值就达到了约20亿美元 。
截至IPO前 , 戴文渊及其妻子吴茗、北京新智、范式投资、范式隐元、范式出奇及范式天琴控制第四范式股权的41.18% , 为公司的控股股东 , 其中 , 戴文渊个人直接持股24.25% 。 在机构股东中 , 第一大机构股东红杉持股7.37% , 创新工场持股约1.63% 。
推荐阅读
- 曾学忠|光弘科技 2000 万台小米智能手机下线,明年目标 4000 万台
- 曾学忠|小米手机部总裁曾学忠:希望明年与光弘科技完成智能手机4000万台目标 将引入高端和旗舰项目提升合作规模
- 独角兽|魅族 PANDAER「独角兽」iPhone 13 磁吸手机壳开售:129 元
- Waymo|PayPal CEO:积极在日本展开收购,开拓支付市场;网易入股虚拟数字研发商世悦星承 | 思维独角兽
- 能源|新思科技葛群:以科技重塑能源格局,助力双碳目标实现
- 车路|首份聚焦AI助力“双碳”目标报告发布:到2030年将推动交通减碳7000万吨
- 苹果|苹果目标达成,Apple Music中的9000万首歌曲已全部达到无损标准
- 识别率|一群年轻人教“AI”学手语,目标是让千万聋人被“听见”
- 产业|绿色和平强调,数字基础设施需加速转型以助力实现碳中和目标
- 具体目标|《“十四五”智能制造发展规划》发布
