12日 , 《中华人民共和国国民经济和社会发展第十四个五年规划和2035年远景目标纲要》对外公布 。 文中明确 , “十四五”时期 , 将推进一系列重大工程建设 。
新型基础设施
布局建设信息基础设施、融合基础设施、创新基础设施等新型基础设施 。
建设高速泛在、天地一体、集成互联、安全高效的信息基础设施 。
加快5G网络规模化部署 , 用户普及率提高到56% , 推广升级千兆光纤网络 。
文章图片
前瞻布局6G网络技术储备 。
扩容骨干网互联节点 , 新设一批国际通信出入口 , 全面推进互联网协议第六版(IPv6)商用部署 。
实施中西部地区中小城市基础网络完善工程 。
推动物联网全面发展 , 打造支持固移融合、宽窄结合的物联接入能力 。
建设若干国家枢纽节点和大数据中心集群 , 建设E级和10E级超级计算中心 。
积极稳妥发展工业互联网和车联网 。
打造全球覆盖、高效运行的通信、导航、遥感空间基础设施体系 , 建设商业航天发射场 。
加快交通、能源、市政等传统基础设施数字化改造 , 加强泛在感知、终端联网、智能调度体系建设 。
打通多元化投资渠道 , 构建新型基础设施标准体系 。
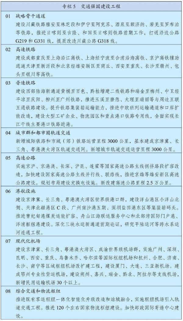
交通强国建设工程
加强出疆入藏、中西部地区、沿江沿海沿边战略骨干通道建设 , 加强与周边国家互联互通 。
构建快速网 , 基本贯通“八纵八横”高速铁路 , 提升国家高速公路网络质量 , 加快建设世界级港口群和机场群 。
文章图片
加强邮政设施建设 , 实施快递“进村进厂出海”工程 。
加快城际铁路、市域(郊)铁路建设 , 构建高速公路环线系统 。
加快沿边抵边公路建设 , 继续推进“四好农村路”建设 , 完善道路安全设施 。
构建多层级、一体化综合交通枢纽体系 , 发展旅客联程运输和货物多式联运 , 推广全程“一站式”、“一单制”服务 。
推进中欧班列集结中心建设 。
文章图片
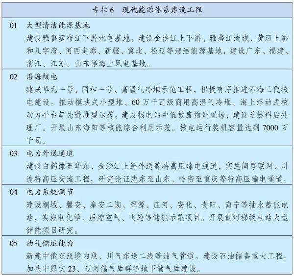
现代能源体系建设工程
有序发展海上风电 , 加快西南水电基地建设 , 安全稳妥推动沿海核电建设 。
建设一批多能互补的清洁能源基地 , 非化石能源占能源消费总量比重提高到20%左右 。
文章图片
推进以电代煤 , 因地制宜开发利用地热能 。
加快电网基础设施智能化改造和智能微电网建设 , 加强源网荷储衔接 , 推进煤电灵活性改造 。
加快建设天然气主干管道 , 完善油气互联互通网络 。
文章图片
国家水网骨干工程
加强跨行政区河流水系治理保护和骨干工程建设 , 强化大中小微水利设施协调配套 。
加强重点水源和城市应急备用水源工程建设 。
实施防洪提升工程 , 全面推进堤防和蓄滞洪区建设 。
文章图片
制片人丨马烨
主编丨王兴栋
【骨干网|重磅!"十四五"时期,这些重大工程将推进实施】编辑丨战星岑 吴梦萱
推荐阅读
- 区块|面向2030:影响数据存储产业的十大应用(下):新兴应用
- 地面|全程回顾神舟十三号航天员乘组圆满完成第二次出舱任务
- 植被|二十年后的成都
- 硬件|日本要在十年内量产2nm?
- 末端|菜鸟发布2022物流科技十大趋势报告
- 器件|6G、量子计算、元宇宙…上海市“十四五”聚焦这些前沿领域
- Top10|2021最受年轻人关注的十大人物
- 领域|上海市电子信息产业“十四五”规划:以集成电路为核心先导
- 前瞻|6G、量子计算、元宇宙……上海市“十四五”聚焦这些前沿新兴领域
- 网友|重磅!2021年度『量化』关键词揭榜
