
文章图片

文章图片

文章图片
氢能源正式进入实际应用 。 上海市临港新片区管委会说 , 新片区将添首条氢能源公交线路 。 今天(17日) , 全部采用氢能源公交车的临港7路、临港7路B线正式投入运营 。 线路开通后 , 可与中运量1号线和即将建设营运的中运量6号线换乘 。
在双碳目标、能源安全多个角度原因的共同催动下 , 预计新能源在未来的一段时间会迎来快速发展期 。 我认为新能源是长期赛道 , 就像当年的新能源车 。
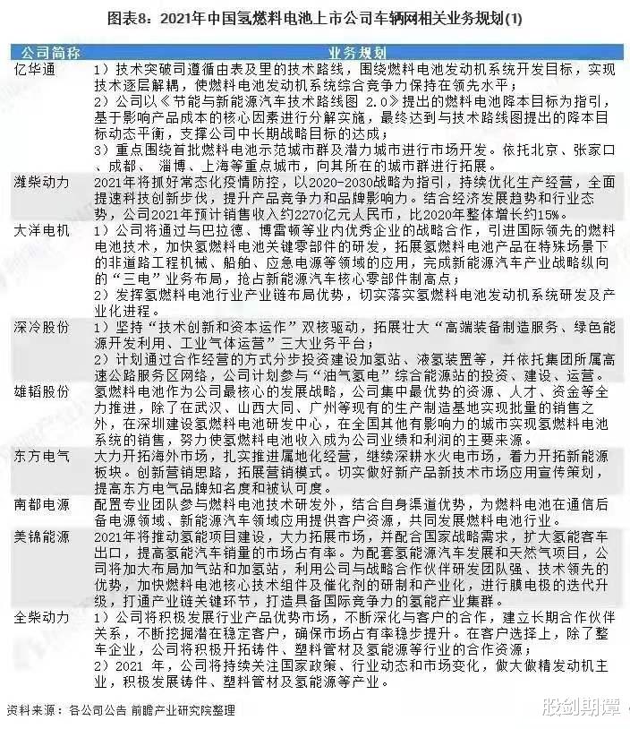
当下氢能源发展得到越来越多经济体的重视 , 全球各发达经济体纷纷拿出了自己的氢能源发展规划 。 我们制造氢气的能源 , 正在从传统能源 , 向光伏风电新能源转变 。 新的机遇下很多上市公司今年也纷纷启动了制氢战略 。 为此我特地整理一份产业链名单 , 股民至少研究十遍 , 拿走不谢!
整理不易 , 我是股剑期谭 , 分享干货我是最努力的 , 大家记得点赞反复阅读 , 期待支持 , 谢谢大家!
【氢能源|氢能源突发重大利好,相关龙头股名单收藏好!】
推荐阅读
- 股市分析:牛年收官,两市宽幅震荡,北向继续大幅流出
- 醉酒女子被强奸报警,发现是好友后悔不已,还可以撤诉吗?
- 湖北襄阳唐城,占地面积达370万㎡,对标西安大唐不夜城
- 来了!能源早班车(1月7日)
- 节后A股重要看点:关键交易数据发出风险预警!谨防首日高开低走
- 最高院:“股权转让一切费用由受让方承担”的约定不包括税款
- R级恐怖片,20分钟6岁的女孩就长大怀孕了
- 地球是外星动物园?美前情报局专家:我们只是动物园里的展品
- 宁愿绕道越南,也要把产品送到中国,越南:在我眼皮子底下交易?
- 男子挖自家祖坟,挖出珍贵瓷器,认为法院会轻判,结果被判死刑
