
文章图片

文章图片
房产中介吃差价似乎已经成了行业内的“潜规则” , 这一现象也一直被人们所诟病 。 近日一则关于“深圳女子4000万购豪宅疑似被中介吃250万巨额差价”引起巨大反响 , 并将“中介吃差价”这一现象再次推向舆论高峰 , 为何吃差价现象屡屡发生 , 购房者难道只能“无奈认栽”?
4000万豪宅被吃250万差价?
昨天(10月13日) , 涉事公司深圳中原地产回应称 , 中原向买方收取佣金33.2万元 , 卖方未支付任何佣金 。 此外 , 中原在调查后了解到 , 卖方为卖房同时也与“深圳市深安房地产代理有限公司”签署了《房产销售策划服务合同》 , 深安地产收取其250万元服务费用 。 深安地产公司本身与中原无任何关系 , 也从未和中原有任何业务往来 。
4000多万豪宅
疑被中介吃差价250万
深圳湾1号是深圳的“网红”楼盘 。 今年1月份 , 夏女士前往当地一家中原地产 , 看上了一套价值5000万元的房子 。 经过三四次讨价还价 , 加上中介员工称业主急需用钱 , 4150万元即可成交 , 夏女士家人决定购买该套房产 。
1月23日 , 夏女士家人前往中介公司签合同 , 对方业主带了六七个人前来 , 整个过程 , 业主一言不发 , 由中介员工操作 。 随后 , 夏女士家人刷卡付了500万定金 , 后经证实 , 其中250万元分三次被转到了中介账户 。 交易过程中 , 夏女士还支付了33.2万元的交易佣金 。
2月7日 , 夏女士拿到了房子钥匙 , 在电梯里 , 小区物业管家及邻居问及买房价格时 , 均称该套房产挂牌价3800万元 , 夏女士购房价格高于挂牌价 。 夏女士从前业主处了解到 , 该套房产的售卖价格为3900万元 , 其中产生的差价不知被谁收取 。
随后 , 夏女士前往中原地产讨说法 , 谁知中介公司说员工已经离职 , 并拒绝夏女士查询相关交易信息 。 “由于这笔交易数额较大 , 当时合同上店长也签字了 , 但现在员工离职 , 店长还在 , 后续我再前往门店询问 , 对方销毁了全部交易数据 , 挂牌价也查不到了 。 ”夏女士说 。
夏女士告诉记者 , 后来自己才知道 , 前业主与另一家地产公司签了协议 , 购房当天 , 对方来的六七个人中 , 就有另一家地产公司人员在场 。 “我和中原地产签协议买房 , 为什么需要另一家地产公司到场 , 这其中的猫腻不得而知 。 ”
目前 , 夏女士已经收集证据 , 向法院提起诉讼 。 “除了追讨这250万元差价 , 我的诉求还包括要求中介公司退还交易服务费 , 书面道歉 , 同时 , 也希望大家以后买房子要注意里面有几家中介 , 中介费到底是多少 , 避免上当受骗 。 ”
中原地产回应:与我无关
公开资料显示 , 中原地产代理(深圳)有限公司成立于1997年 , 源于香港 , 属于中原集团 , 是深圳规模较大的专业地产代理公司 , 为客户提供住宅、写字楼、商铺、厂房租售经纪服务以及按揭 , 评估等服务 。
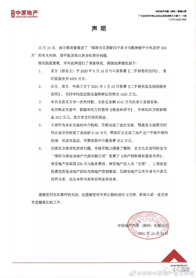
夏女士的经历在社交平台上引起广泛关注后 , 10月13日 , 中原地产发声明作出回应 , 公布了6条调查结果:
1. 卖方(原业主)于2020年9月13日与中原签署《二手房委托合同》 , 委托放盘价为4300万元 。
2. 买方、卖方、中原三方于2021年1月23日签署《二手房买卖及居间服务合同》 , 合同中约定此物业最终转让价格为4150万元 。
3. 本次交易买方为一次性付款 , 交易总金额4150万元由卖方直接收取 。
4. 此次物业交易中 , 依据和买方所签的《佣金承诺书》 , 中原向买方收取佣金33.2万元 , 卖方未支付任何佣金 。
5. 中原作为本次交易的中介机构 , 尽职完成了此次交易 , 帮助卖方按照合同约定成交价收到了卖房款4150万元 , 帮助买方完成了房产过户手续并顺利收房 。 完成交易后 , 中原收取中介服务费33.2万元 。
6. 后续买方投诉吃差价问题 , 中原尽能力调查了解到:卖方为卖房同时也与“深圳市深安房地产代理有限公司”签署了《房产销售策划服务合同》 , 深安地产收取其250万元服务费用 。 深安地产法人为“左青” , 工商注册经营范围是房地产经纪与房地产营销策划 。 但深安地产公司本身与中原无任何关系 , 也从未和中原有任何业务往来 。
推荐阅读
- 警惕!价格大幅缩水,有人已被套牢
- 村民吵架被涂一嘴屎,愤怒端一盆扣在对方头上,结果被判刑6个月
- 年税高达3万亿元?房产税的出台到底有什么好处?
- 11分钟,10分7板1帽,你很强没错,但真没人尊重,还是请求交易吧
- 炒掉纳什!交易哈登!篮网6连败后岌岌可危,管理层该做决定了?
- 律师分析:“二手房”买卖交易过程中,有哪些常见法律风险?
- 40+12+18全能王?湖人猛龙2换1地震交易,名宿力挺他辅佐詹姆斯!
- 除了扎克伯格, 他以身价250亿美元成为世界历史第2位最年轻富豪。
- 32分+32分+33分+31分!湖人交易目标太猛了!老詹有望迎超级强援
- 金宝:2.2金价进入窄幅整理中,日内06空88多
