
文章图片

文章图片

文章图片

文章图片

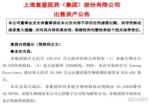
近日 , 复星医药发布公告称 , 拟以15.96亿元的对价转让所持有亚能生物合计29.02%的股权和金石医检所100%股权;同时 , 此次交易的买方Yaneng Bioscience拟出资人民币3亿元认缴亚能生物新增注册资本63.46万港元 。
10月8日 , 复星医药A股盘中跌幅达5% 。 截至收盘 , 复星医药A股报收51.50元/股 , 跌幅达到1.53% 。
(图源:东方财富网)
一年内4次出售资产
本次转让中 , 复兴医药拟以人民币15.96亿元的对价向买方转让所持有的亚能生物29.02%的股权 , 以及向买方与亚能生物共同指定的主体转让所持有的金石医检所100%的股权;亚能投资、前海志投拟分别以人民币4.35亿元、1.72亿元向买方转让所持有的亚能生物7.92%、3.13%的股权 。
(图源:公告)
据悉 , 亚能生物成立于2001年7月 , 位于中国广东省深圳市 , 法定代表人为张跃建 。 主要从事体外诊断试剂及配套检测仪器等产品的研发、生产、销售和技术服务;依靠自主创新 , 现已形成实用型基因芯片诊断技术平台 , 其产品线覆盖HPV、以地中海贫血症为代表的遗传疾病等领域 。
(此次交易股权结构变化图;图源:公告)
金石医检所成立于2018年5月 , 截至公告日 , 复星诊断(系复星医药全资子公司)持有金石医检所100%股权 。 金石医检所主要为亚能生物产品提供配套服务 , 并与其一体化运营 。
金石医检所是一家以提供检验服务为核心业务的第三方医学检测服务机构其主要业务包括为各级医疗机构提供医学标本外送检测服务以及开展医学检验实验室共建 。
此次交易完成后 , 复星医药持有亚能生物的股权比例将由50.1084%降至19.9976% , 亚能生物将由复星医药控股子公司转为联营公司;复星医药将不再持有金石医检所的股权 。 如本次交易完成 , 复星医药预计将得到税后收益约人民币14亿元(未经审计) 。
同时 , 此次出售也是复星医药今年以来第4次资产出售 。
今年4月26日 , 为聚焦主业 , 复星医药控股子公司禅城医院及复星医疗拟向豫园股份转让所持有的佛山禅曦合计100%的股权 , 转让总价达到5.5亿元;5月31日 , 为满足区域性医疗服务需求、探索医疗康养的新模式 , 复星医药控股子公司复星健康拟5.53亿元出售台州浙东医养投资(其主要资产为在建的台州浙东医院)75%的股权;8月23日 , 复星医药拟向天津金耀转让所持有的天津药业合计25.0011%的股权 , 转让价款总额为人民币14.32亿元 , 并分三期付款和交割 。 四次转让金额总计达到40.31亿元 。
利润构成“虚胖”?
上海复星医药(集团)股份有限公司(简称 , 复星医药)作为一家老牌医药上市企业 , 在1994年成立 。 于1998年在上交所A股主板上市 , 并于2012年在港交所上市 。 其主要以制药业务为核心 , 直接运营的业务包括制药、医疗器械与医学诊断、医疗服务 , 并通过参股国药控股涵盖到医药商业领域 。
2021年上半年 , 复星医药营收达到169.52亿元 , 同比上升20.85%;归股净利润达到24.82亿元 , 同比上升44.77% , 扣非净利润达到15.70亿元 , 同比上升20.38% 。 其中 , 制药收入占比72.25% , 医疗器械与医学诊断占比28.37% , 医疗健康服务占比18.44% 。
(图源:2021年复星医药半年报)
2021年上半年 , 复星医药共计有19个已通过或视为通过仿制药一致性评价的产品在五批药品集采招标中中选 。 其中 , 存量品种非布司他及匹伐他汀于2020年参与第三批带量采购 。
虽然部分药品由于集采价格大幅下降 , 但是复星医药的营收还能保持增长 。 不论是从营收还是净利润看 , 似乎都是非常亮眼 。 然而 , 仔细观察不难发现 , 复星医药的大部分收入来自于投资收益 。
根据近3年数据 , 2018年至2020年 , 复星医药净利润分别为30.20亿元、37.44亿元、39.40亿元 , 其投资净收益分别为18.15亿元、35.65亿元、22.84亿元 。
推荐阅读
- 警惕!价格大幅缩水,有人已被套牢
- 村民吵架被涂一嘴屎,愤怒端一盆扣在对方头上,结果被判刑6个月
- 年税高达3万亿元?房产税的出台到底有什么好处?
- 11分钟,10分7板1帽,你很强没错,但真没人尊重,还是请求交易吧
- 炒掉纳什!交易哈登!篮网6连败后岌岌可危,管理层该做决定了?
- 律师分析:“二手房”买卖交易过程中,有哪些常见法律风险?
- 40+12+18全能王?湖人猛龙2换1地震交易,名宿力挺他辅佐詹姆斯!
- 除了扎克伯格, 他以身价250亿美元成为世界历史第2位最年轻富豪。
- 32分+32分+33分+31分!湖人交易目标太猛了!老詹有望迎超级强援
- 金宝:2.2金价进入窄幅整理中,日内06空88多
