
文章图片

文章图片

文章图片

文章图片

文章图片

文章图片

8月24日 , 一位曾在湖南卫视工作过的幕后人曝出自己曾被湖南卫视主持人钱枫强奸 。 受害者最初和钱枫并不认识 , 当时她有一个来到天天向上节目组幕后工作的机会 , 全程和钱枫都没有交流 。
然而节目录制结束以后 , 有节目组工作人员透露钱枫想加她的微信 , 当时她也没有想太多 , 两人在网络上聊了一段时间 。 之后 , 钱枫主动邀请女孩和他线下见面 。 受害者答应了和钱枫及其朋友一起吃饭 , 没有想到这是噩梦的开始 。 晚饭期间 , 受害者只喝了一点度数很低的果酒 , 但是还是很容易就意识模糊了 , 她怀疑酒里很可能被下了药 。
直到第二天发现自己全身裸体的醒来 , 旁边躺着的正好是脱得干干净净的钱枫 , 这让受害者十分崩溃 。 钱枫还安慰她说是受害者喝多了硬要跟他回家 , 他不得不带他回来 , 最后没有忍住发生了关系 。 钱枫居然还让女孩不要担心 , 说自己带了套 。
当时受害者人都蒙了 , 回家洗澡发现身上有伤痕 , 于是打电话给前一天的网约车司机 , 对方表示是钱枫硬拖着要带女孩回家的 。 后来女孩来到了钱枫小区调查监控 , 才发现原来自己被钱枫骗了 , 当天晚上根本就是钱枫强行拉着自己回家 , 并且对自己实施了性侵行为的 , 自己多次反抗 , 还说自己要回家 , 钱枫都无视了 。
最后受害者质问钱枫 , 钱枫居然还想着用钱和谈恋爱来收买受害者 , 转给女生1.5万元 , 还好受害者当时有保存证据 , 选择了直接报警 , 钱枫在警察局选择直接跪下求饶 。 受害者拒绝了 , 这件事给她造成了极大的心理伤害 , 经常在半夜醒来大哭 , 然而目前对钱枫的调查依旧没有结果 。
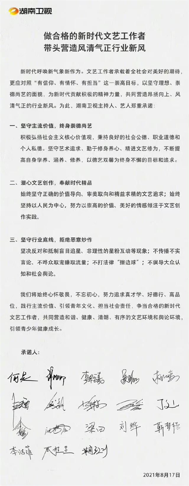
8月17日 , 湖南卫视发布了一则争当新时代文艺工作者承诺书 , 18名主持人都在承诺书上签下了自己的名字 , 其中就有钱枫的名字 。 当时就有网友觉得这不过是做做样子罢了 , 一张废纸而已 , 形式主义 , 现在看来果然如此 。 这位女生也是看到这份承诺书之后 , 觉得很讽刺 , 所以才出面举报钱枫 。
当年 , 钱枫在《恰同学少年》中 , 一身长衫 , 风度翩翩 , 妥妥的一位帅哥 。 钱枫还曾和孙俪传绯闻 。 虽然两人现在地位相差很多 , 但钱枫在娱乐圈发展还是很不错 , 也受到湖南卫视的力捧 。
【钱枫|主持人钱枫被曝涉嫌酒后性侵,女方晒聊天记录和监控,怀疑被下药】如今 , 钱枫的脸已经胖的没有任何棱角了 , 看到这样的钱枫想要感慨一句:岁月真是一把杀猪刀 。 本以为钱枫只是放弃身材管理 , 没想到他居然做违法的事情 , 让人无法接受 , 希望警方好好调查这件事 , 给大家一个真相吧 。
推荐阅读
- 湖南:疑似网贷还不上轻生,警察回复已经跳河,父母都不肯相信
- 上个月我微信连续转账了共一百万,为啥会有银行人员来调查我?
- 男子偷偷在合租屋里装上监控,监控里的内容让男子惊讶
- 年年如此?广州花市老板这样疯狂打砸年花行为,真是疯狂……
- 2013年,52岁大妈发现银行漏洞,一个月偷走银行5个亿,结局如何
- 炎炎夏日村民门窗紧闭,家人吃饭必戴头盔,诡异声音揭开可怕真相
- 物业好心提醒:这几种车位最好别买,有你后悔的时候
- 离柜概不负责?若储户不归还多取的钱,法院怎么判?真实案例来了
- 网友杀出轨女!用旅行袋藏尸!2012年汕头网友谋害案震惊一时
- 11岁男孩走失7天,数名警察带8只警犬搜寻,35个监控未拍到其踪影
