帕金森病潜在关键免疫细胞类型和基因

文章图片

文章图片

本文由brainnews脑科学世界团队原创编译 , 转载请联系授权 。
帕金森病(PD)是世界上第二大神经退行性疾病 , 在临床上被定义为进行性运动障碍 , 例如震颤、僵硬和运动迟缓 , 有时还伴有非运动症状 , 例如认知障碍等 。 PD的病理特征是多巴胺能神经元的丧失和黑质(SN)中路易小体的存在 , 但其致病因素复杂 , 病理学进展缓慢 。
越来越多的证据表明先天性和适应性免疫系统都与神经元死亡和PD发病机制有关 。 然而 , 外周免疫系统和中枢神经系统之间的关联仍有待阐明 。 来自华南理工大学的研究团队使用CIBERSORT分析合并黑质(SN)表达数据和血液表达数据 , 获得了22种免疫细胞组分 , 探索其分子功能 , 从而确定PD的潜在关键免疫细胞类型和基因 。
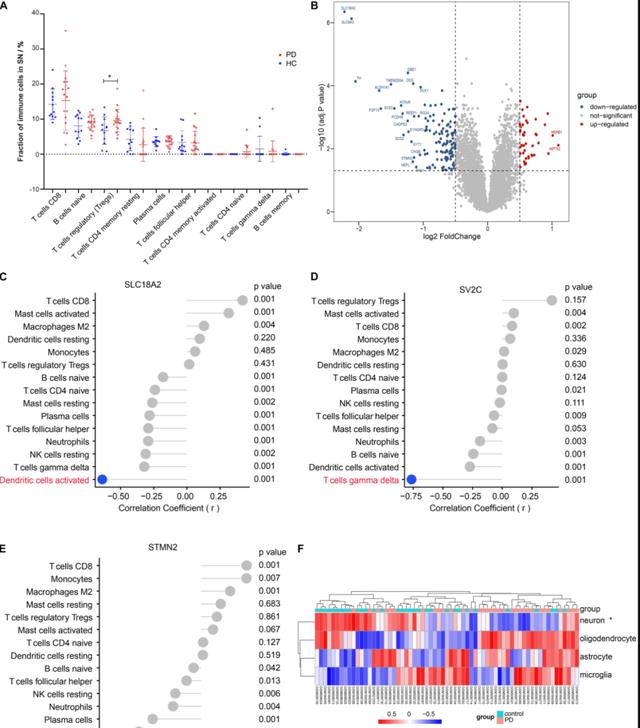
01. PD血液中的四种免疫细胞组分与正常组(HC)相比有显着差异
与HC受试者血液样本中的免疫细胞比例相比 , PD组的初始CD4T细胞和γδT细胞均显着减少 。 相比之下 , 静息NK细胞和中性粒细胞均显着增加(图1A) , 在PD和HC的血液中 , 女性初始CD4T细胞分数显着高于男性 , 表明初始CD4T细胞因性别而异 。
血液表达谱上KEGG基因组的GSEA分析也显示NK细胞介导的细胞毒性途径在PD中富集(图1B) , 这意味着NK细胞可能参与清除血液中的α-syn 。 为了进一步研究免疫细胞组分与基因表达之间的关系 , 使用GEO2R筛选了血液中的11个DEG(差异基因) 。 结果表明前列腺素D2合酶(PTGDS )的mRNA水平与静息NK 细胞的比例呈正相关(图 1C) , 基质金属肽酶 9( MMP9 )的mRNA水平与中性粒细胞和巨噬细胞相关(图1D) 。
【|帕金森病潜在关键免疫细胞类型和基因】图1PD血液中的四种免疫细胞组分与健康组的显着差异
02. 黑质中Tregs分数在PD和HC组之间存在显着差异
与HC相比 , 黑质中仅Treg部分在PD中显着不同(图2A) 。 PD组中 , CD8+的T细胞更加分散 。 作者共鉴定了1297个DEG基因 , 包括702 个下调基因和595 个上调基因 , 如图2B所示 , 其中24个基因在PD中与HC中有2倍的差异表达 。
相关性分析表明 , 溶质载体家族18 成员A2(SLC18A2)与活化的树突状细胞(DC)呈负相关 , stathmin2 ( STMN2 )以及突触小泡糖蛋白2C ( SV2C)分别与γδT细胞呈负相关(图2C-E) 。
图2黑质中Tregs在PD和HC之间的显着差异
03. p53诱导的死亡域蛋白1作为PD模块中的中心基因
将数据集划分为28个合并模块(图3A) , PD相关的深橙色模块在筛选后涉及8个基因(图3D) , 其中p53诱导的死亡域蛋白1(PIDD1)是细胞死亡中的一种衔接蛋白 , 其相关的信号过程被确定为中心基因(图3E) 。 神经元特异性基因集与绿色模块和青色模块(图3B、C)呈正相关 。
神经元相关的绿色模块针对生物过程进行了丰富 , 主要包括细胞氨基酸代谢过程的调节、内体组织、磷脂酰肌醇单磷酸酶活性、自噬和线粒体的凋亡变化(图3F) 。 此外 , 神经元相关青色模块的主要生物学功能涉及突触中囊泡介导的转运、ATPase偶联的阳离子跨膜转运蛋白活性、多巴胺受体信号通路以及神经元再生等(图3G) 。
图3p53 诱导的死亡域蛋白 1( PIDD1 )是PD模块中的枢纽基因
作者对黑质和血液中的免疫细胞组分进行了表征 , 并通过使用CIBERSORT在两个组别中获取22个淋巴细胞组分来研究它们之间的联系 。 在这项研究中发现 , 在PD患者和健康对照组之间 , 初始CD4 T 细胞、γδT 细胞、自然杀伤 (NK)细胞、血液中的中性粒细胞和调节性T细胞(Treg) 的比例显着不同 。 PIDD1是PD相关模块的中枢基因 。 PD和HC组之间神经元特异性基因集的富集评分有显着差异 , 神经元相关模块中的基因在有关线粒体和突触的生物过程中富集 。
这些结果表明 , 初始CD4 T 细胞、γδT 细胞、静息 NK细胞和中性粒细胞的部分可用作血液中的组合诊断标志物 , 而SN 中的Tregs 可能是PD 的潜在治疗设计目标 。 虽然暂时还没有发现外周免疫和CNS 免疫之间存在必然的关系 , 但该项研究为其提供了必要的证据 , 以期继续在动物模型以及体外细胞实验中进行验证 。
参考文献
YilinHuang Huisheng Liu Jiaqi Hu Chongyin Han Zhenggang Zhong , WeiLuo Yuhu Zhang and Fei Ling , SignificantDifference of Immune Cell Fractions and Their Correlations WithDifferential Expression Genes in Parkinson’s Disease(2021) , Front.Aging Neurosci. 17 August 2021
推荐阅读
- 重磅!英美科学家对奥密克戎病毒11个最新判断!对全球意义重大!
- 癌症会传染吗?人类接触癌细胞不会传染!但要小心这3种病毒 。
- 形变:研究人员发现使病毒失活的新策略
- 研究:患者感染新冠病毒后,再次感染风险或降低87%
- 研究显示:感染了新冠的HIV患者容易产生新冠病毒变异
- 老汉年轻时沾花惹草,再婚同村寡妇,年老患病6个女儿无一人照顾
- 带你了解一下狂犬病 。
- 儿子别墅卖了1200多万,爹要20万看病,儿子:你给过我一分钱吗?
- 中科西部干细胞研究院:干细胞在自身免疫性疾病中的临床研究
- 大流行病也许终于看到了尽头,研究发现接种疫苗或产生超级抗体,抗体含量是普通人的6到10倍
