【胚胎干细胞|干细胞新药!可静脉滴注的胚胎干细胞来源的在研新药临床顺利进行】
文章图片

文章图片

文章图片

FDA
全球首款可静脉滴注的胚胎干细胞来源的在研原创干细胞新药
T-MSC干细胞药物已于2020年获得FDA临床许可 , 成为全球首款可静脉滴注的胚胎干细胞来源的在研原创干细胞新药 。 该技术在全球取得11项发明专利 。 目前 , T-MSC在研原创新药在美国已启动I期临床试验 , 在国内的相关工作也正在积极的进行中 。
2015年 , 澳门大学徐仁和教授团队与爱姆斯坦共同合作 , 发表于Stem Cells(IF=6.023)上的Immune Modulatory Mesenchymal Stem Cells Derived from Human Embryonic Stem Cells Through a Trophoblast-Like Stage的研究成果证实 , T-MSC相较骨髓干细胞(BM-MSC)在治疗多发性硬化、炎症性肠病等多种疑难病中 , 表达更低的促炎因子、具有更好的免疫调节作用、对疾病损伤后修复效果更强 , 整体疾病治疗效果更好 , 为多种自身免疫性疾病、退行性疾病、遗传性疾病治疗和治愈增加了信心 。
此项研究依托爱姆斯坦胚胎干细胞来源间充质干细胞分化应用技术平台(T-MSC) , 将人胚胎干细胞系(hESC)高效率、高质量地通过胚外滋养层细胞(Trophoblast-like)中间体 , 分化成间充质样干细胞(简称为T-MSC) , 在接近批准用于临床试验的较低剂量条件下 , 对患有两种不同自身免疫性疾病的小鼠进行治疗 , 治疗结果显示 , T-MSC有效的弥补了治疗中BM-MSC在安全性和有效性中的不足 。
01研究背景
人类间充质干细胞(MSC)因其表现出优异的自我更新、多向分化和免疫调节能力 , 已被作为主要的干细胞治疗类型应用于疑难病的治疗和研究中 , 而骨髓(BM)又是MSC最常见的组织来源 , 因此BM-MSC成为目前干细胞治疗研究中最常见的干细胞类型 。
随着BM-MSC在各种疾病治疗研究的深入和丰富 , 多项基础研究以及Ⅱ/Ⅲ期临床试验结果显示 , 使用成人组织分离的MSC尤其是BM-MSC在治疗中存在几个关键缺点 , 阻碍了其向标准疗法发展[1 2
:体外扩增与细胞治疗效力降低[1 3
;受供体质量差异影响可用性被极大限制[2
;易受环境变化的影响 , 在炎症环境时可能失去免疫抑制功能[4 5
。
作为无限细胞来源的hESCs具备自我更新和多能性的同时 , 分化过程中可以保障重复地形成质量一致的MSCs , 成为MSCs的一种稳定来源 。 与BM来源的MSCs相比 , hESCs来源的MSCs在疾病治疗研究中产生较少的促炎因子 , 免疫原性较低 。
本项研究发现通过添加骨形态发生蛋白4(BMP4)后 , hESC可成功分化为滋养细胞 (TBs)[6
, TBs可促进构成MSC主要来源绒毛膜的形成 , 意味着TB可能具有分化为MSC的潜力 。
此项研究结果证明 , MSC可以通过滋养细胞中间阶段从hESC中衍生 , 形成MSC(T-MSC) , 且衍生出的T-MSC具有优异的多能性和免疫调节能力 , 并且可以对促炎细胞因子干扰素-γ(IFNγ)反应 , 降低两种炎症疾病模型中小鼠的疾病程度 。
02研究方法
hESCs通过定向分化技术经由TBs增殖后 , 形成间充质样干细胞(T-MSC) , 并对T-MSC进行MSC表征常规鉴定 , 通过建立多发性硬化小鼠模型及结肠炎小鼠模型等自身免疫性疾病的动物模型对治疗效果进行对比鉴定分析 。
03研究结果
1. T-MSC具备MSC所有的表型及分化潜力
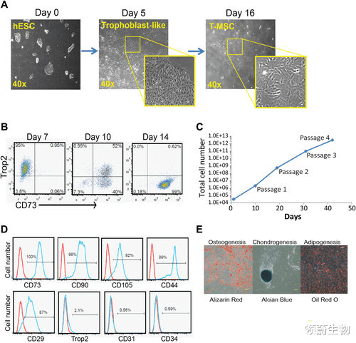
T-MSC技术可以实现 , 3-5天内将hESC扩大形成TB样细胞 , 11-16天内形成间充质样干细胞(T-MSC)(图1A) 。 分化期间 , T-MSC标志物表达逐渐上升 , 并在体外以指数增长率增殖至五代后 , 仍具备MSC的表型及分化潜力 。 (图1)
2. T-MSC具有更优异的免疫调节作用
实验中通过刺激小鼠总淋巴细胞 , 并通过CFSE稀释测量细胞增殖情况发现 , 与BM-MSC对比 , T-MSC对T细胞和B细胞(T、B淋巴细胞属于免疫细胞的一种)都表现出优异的免疫抑制特性 , 因此T-MSC具备治疗由T细胞或B细胞介导炎症性疾病的潜力 。 (图2)
3. T-MSC对IFNγ的促炎介质表达更低
推荐阅读
- 是的,我相信
- 中科西部干细胞研究院:干细胞疗法对帕金森病的临床研究进展
- 年轻人想做好科研,最好不要太聪明
- 干细胞抗衰老到底靠不靠谱?看看基础理论研究得到的是怎样的结论
- 韦伯望远镜已完成部署 那,地球外最大的天文台下一步将何去何从
- 老虎能够在非洲生存吗?事实证明,最多只能当“非洲三哥”
- 何俭功原创丨月亮诗剧
- 燕子每年去南方越冬?“南方”究竟在哪里?答案可能颠覆你的认知
- 元宇宙近一步贴近现实,小说中的虚拟世界即将慢慢浮现
- 外星人也在找我们?中国天眼47天收到1652次神秘信号,要回复吗?
