
文章图片

文章图片

文章图片

大家所关注的林生斌纵火案背后的细节调查已经公布了 , 可能要让很多网友失望了 , 杭州警方公布的结果比较意外 , 也算是给大家来了一个彻底的反转 。
警方公布最新的调查结果 , 告诉大家3点重要的信息 , 而且均与林生斌无关 。 林生斌事件最终调查结果:他没有参与纵火案 , 朱小贞的死与他无关!
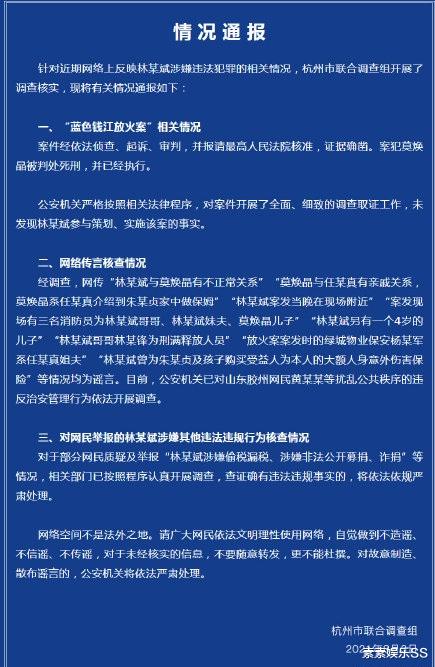
就事论事 , 从官方所通报的消息来看 , 首先警方表示整个纵火案是按法律程序进行的 , 而且全面展开的工作合法合规 , 并且案件经依法侦查、起诉、审判 , 并报请最高人民法院核准 , 证据确凿 。 案犯莫焕晶被判处死刑 , 并已经执行 。
在舆论升级之后 , 警方又细致的调查了取证工作 , 未发现林某斌参与策划、实施该案的事实 。 第二个通报的地方就是警方对各种网络上的说法做出统一的回应 , 那就是证实下来所有关于林生斌与莫焕晶存在不正当关系的说法不成立 , 所有关于没证明的说法是谣言 。
关于对林生斌的调查结果 , 总之他什么事也没有 , 而且完全没有参与到纵火案之中 , 更与各种所说的细节无关系 。
但网友们提出质疑 , 为什么黑板上出现了那些字 , 真的不符合常人理解的范围 , 尤其是朱小贞死亡的细节 , 一点也没有公布出来 。
尤其是党律师的说法与怀疑的态度 , 警方在8月3日公开的细节之中也没有提到 。 这是大家所质疑的 ,甚至是消防那一块的问题 , 警方也没有落实下来 。
可能大家会对于杭州警方的通报很不服气吧 , 毕竟这一件事情受到的舆论太大 , 而且影响也极大 。 如今传来了关于对林生斌调查的结果 , 有一点想不通 。
更何况宋祖德也在此前就已经喊话了林生斌 , 还提交了很多的证据材料 , 怎么说变天就变天了呢?
总结下来 , 杭州警方对林生斌的调查已经给出通报的结果 , 似乎在告诉大家林生斌没有做与纵火案相关的事情 , 朱小贞与3个孩子的死亡与他没有关系 。
【凯里·欧文|林生斌事件最终调查结果:他没有参与纵火案,朱小贞的死与他无关】最后警方希望广大网民依法文明理性使用网络 , 自觉做到不造谣、不信谣、不传谣 , 对于未经核实的信息 , 不要随意转发 , 更不能杜撰 。
推荐阅读
- 警惕!价格大幅缩水,有人已被套牢
- 村民吵架被涂一嘴屎,愤怒端一盆扣在对方头上,结果被判刑6个月
- 年税高达3万亿元?房产税的出台到底有什么好处?
- 11分钟,10分7板1帽,你很强没错,但真没人尊重,还是请求交易吧
- 炒掉纳什!交易哈登!篮网6连败后岌岌可危,管理层该做决定了?
- 律师分析:“二手房”买卖交易过程中,有哪些常见法律风险?
- 40+12+18全能王?湖人猛龙2换1地震交易,名宿力挺他辅佐詹姆斯!
- 除了扎克伯格, 他以身价250亿美元成为世界历史第2位最年轻富豪。
- 32分+32分+33分+31分!湖人交易目标太猛了!老詹有望迎超级强援
- 金宝:2.2金价进入窄幅整理中,日内06空88多
