
文章图片

文章图片
【眼镜王蛇|被眼镜王蛇咬伤多久会死亡,它的毒性到底有多强?】
文章图片
有人说 , 被眼镜王蛇咬伤后 , 在十几分钟就会死亡 , 这真的是有点“危言耸听”了 , 并没有这么强 , 虽然是最强的毒蛇之一 , 但是在被叮咬之后 , 也不会这么快死亡 。 如今我们已知最毒的蛇——艾基特林海蛇 , 如果被它咬一口 , 数十分钟就会死亡 。 但是它的速度比眼镜王蛇还大很多 。
世界毒素最强的是——澳洲方水母 , 若有人碰到方水母身上的微小细胞 , 30秒后便会死亡 , 是世界上毒素致死时间最短的动物 。 其他的都要相对低很多 。
被眼镜王蛇咬伤多久会死亡?
眼镜王蛇属于有鳞目眼镜蛇科动物 , 它并不是属于眼镜蛇属的一员 , 因为它与真正的眼镜蛇还不一样 , 属于独立的眼镜王蛇属 。 眼镜王蛇相比眼镜蛇来说 , 更加的凶猛 , 反应也极其敏捷 , 头颈转动灵活 , 排毒量大 , 是世界上最危险的蛇类之一 。 但是上面我们也说了 , 相比世界最强的澳洲方水母还要弱一点 。
眼镜王蛇的毒液之中 , 包含有神经毒素 , 也包含了心脏毒素 , 毒素由多肽及蛋白质所组成 。 而被眼镜王蛇咬一口的话 , 它的对“猎物”的平均能注入毒素是在——200—500毫克 。 不过最大毒液分泌量 , 可以达到7毫升 , 也就是这算是眼镜王蛇体内含有的最大毒液量 。
根据阿德雷得大学临床毒理学部门的说法 , 眼镜王蛇被叮咬之后 , 死亡率大约是在60% , 如果有人被被眼镜王蛇咬伤 , 没及时注射抗蛇毒血清等合理处理毒液的方法 , 那么伤者可在30分钟内死亡 , 所以十几分钟死亡确实有点“危言耸听”了 , 夸张了一点 , 虽然毒素很强 , 但是并没有那么快能够将人置于死地 , 我们要相信实验性的研究 , 这个研究说明结论了的 。
毒性这么强 , 为何还有人工养殖?
切实 , 看到这样的毒性蛇类 , 确实也有人工养殖蛇类 , 不过该物种属于保护性的物种 , 曾经可能有人养殖 , 如今变少了 , 大多数地方是不允许进行野外物种的养殖 。 而之所以该物种曾经被养殖 , 主要是因为该物种具有经济价值的存在 , 眼镜王蛇是经济价值很高的特种经济动物 , 其皮、肉、血、胆、蛇毒等各具不同的药用价值 。
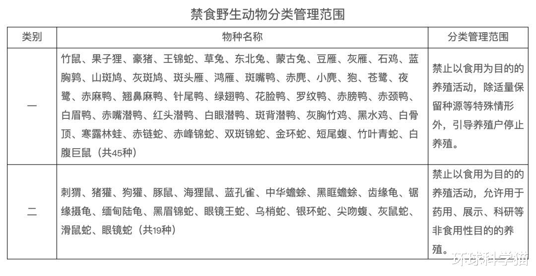
同时它还被国际市场称之为“液体黄金” , 价格比黄金贵几十倍 , 供不应求 , 所以促进了该物种的养殖 。 2020年9月 , 国家林草局发布了《关于规范禁食野生动物分类管理范围的通知》 , 对眼镜王蛇禁止以食用为目的的养殖活动 , 允许用于药用、展示、科研等非食用性目的的养殖 , 所以可能还存在养殖 , 但是并不多 。
这里我们只说明它的价值问题 , 其他的就不说明了 , 这就是为什么有人工养殖的原因 , 主要就是因为它存在价值 , 如今大家要看该物种 , 可能在动物园之中也能够看到 , 这就是毒性这么强 , 也有养殖的情况 。
总结
如今对于大部分的物种来说 , 我们都是采取保护的状态 , 所以无论是人工养殖、还是野外的物种群 , 我们都要以保护物种为己任 。 如今在全球范围之中的生物种群都在大规模的减少 , 人类只有将任何一种“本土性”物种保护好了 , 那么未来也才会看到更多物种群体的蔓延 。
所以归根结底而言 , 无论野生动植物有没有价值 , 这个是科学评估的问题 。 然后再回到“听农村人说被眼镜王蛇咬伤 , 没及时注射抗蛇毒血清十几分钟就会死亡 , 真的有这么快吗?”这个问题 , 我们上面也从已有的研究数据说明了 , 其实并没有那么快 , 最强的毒物澳洲方水母可能有这么强 , 但是眼镜王蛇确实按照研究的情况来看 , 并没有这么强 。
所以大家也不用担心 , 如果未来遇到了蛇 , 大家都以避开为主 , 不要与它相互激怒 , 斗争等就行 。 一般来说眼镜王蛇喜欢独居 , 白天出来捕食 , 夜间隐匿在岩缝或树洞内歇息 , 广泛生活在平原、丘陵和山区 , 合理避开它的生存栖息区域 , 就可以少遇到 , 这就是大概的情况 。
推荐阅读
- 科学家:达尔文或错了,人类演化并非随机,可能朝着确定方向!
- 感受“中国空间站”与“最深地下实验室”的年味……
- 装甲恐龙堪称恐龙时代的坦克,可以了解一下
- 杀人最多的10大动物,第一名你想不到!每年上百万人死于它手里?
- 奥密克戎又变异了,已经隐匿传播了很久了
- 海洋气候变暖,该物种可能成为气候变化的受益者之一
- 南非发现一条丝带状透明的海洋生物,还和水母互动,应是幼年鳗鱼
- 被五步蛇咬了只能走5步?错,它只是“烂肉王”而已
- 在世界各地可以找到的7种极其昂贵的液体
- 关于僧帽水母,还有很多你不知道的
