【半导体|A股最全最强翻倍潜力科技龙头榜单!(建议收藏)】
文章图片
文章图片
文章图片
文章图片
目前国内高端光刻胶产品还处于研发状态 , 与业内最为先进的光刻胶公司还存在差距 , 我国半导体材料的全球产能占比相对于国内半导体材料的全球市场规模占比而言还存在着很大的提升空间 。 近期 , 国内各光刻胶企业也在不断加速自身的高端光刻胶研发进度 。
全球正处于新一轮科技革命和产业变革之中 。 万联证券指出 , 工业互联网一直被视为制造服务业高质量发展的关键抓手 , 目前在建项目超过1100个 。 随着制造业进一步复苏回暖以及智能化需求的释放 , 叠加自主可控是工业互联网的核心保障 , 看好国产工业软件技术不断突破所迎来的新发展机遇 。
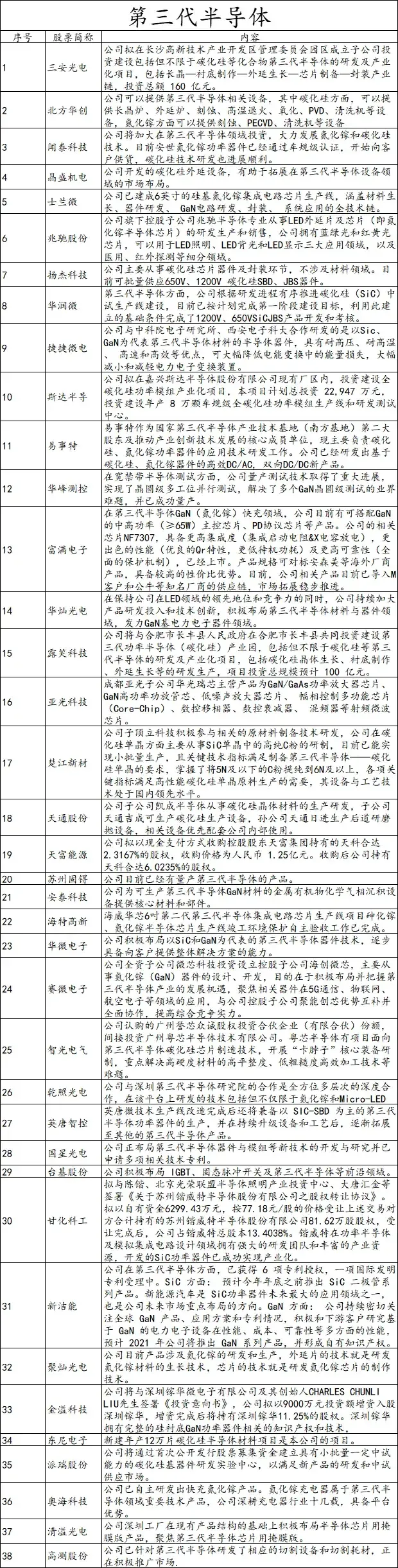
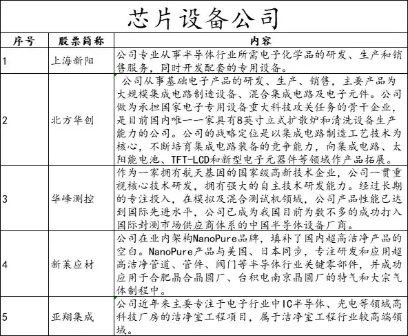
三安光电:加码化合物半导体 , 全球 LED 芯片龙头展翅再腾飞 。 Mini/Micro LED 驱动 LED 行业新成长 。 化合物半导体市场风起云涌 , 市场前景广阔 。 深度布局 Mini/Micro LED 芯片产业 , 加码化合物半导体大有可为 。 三安 光电作为全球 LED 芯片生产龙头 , 产业链全方位布局 , 技术与规模优势 显著 。
士兰微:功率 IDM 老将 , 新征程发力在即 。 二十余年耕耘 , 品类齐全的功率 IDM 老将 。 ?功率半导体景气度上行 , 新能源、变频家电打开成长空间 。 依托功率 IDM 优势 , 产品群不断丰富 。 立足IDM , 打造自主综合性半导体龙头 。
紫光国微:特种集成电路领军者 , 布局车规再添成长动能 。 特种集成芯片业务表现亮眼 , 下游需求强劲叠加自主可控行业发展空间 广阔 。 产品研发多点开花 , 公司成长动能充足 。 发行可转债深化布局高端安全芯片及车规领域 , 面向增量市场公司乘风 而起快速成长 。 面向未来增量市场的智能安全芯片 。 公司已经取代欧美厂商成为国内头部供应商 。
推荐阅读
- 什么算股份制商业银行
- 女人一部位越大心脑血管越好
- 国电电力即然获得大股东的增持为什么股票不涨反而跌呢
- 绞股蓝茶的功效和作用
- 绞股蓝的副作用 绞股蓝泡水喝的注意事项
- 股债平衡型基金是什么
- 购买转股股票的风险
- 招商银行配股如何操作
- 绞股蓝的功效与作用及药用价值
- 七叶绞股蓝的功效与作用
