
自双碳目标明确后 , 地方政府为加快本区域能源转型 , 纷纷提高了新能源的发展规划目标 , 不少能源企业迫于转型压力 , 在稳定传统业务的同时 , 纷纷加大了新能源领域尤其是光伏领域投入 。
值得重视的是 , 本轮光伏新玩家不仅包含了传统煤电企业 , 以水电、风电等清洁能源为主的企业也开始积极争抢光伏资源 。
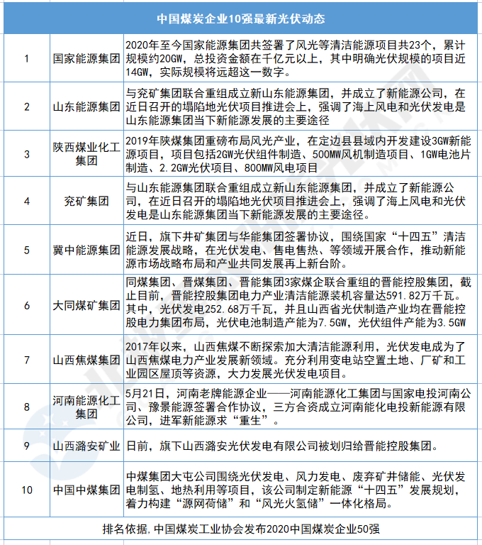
煤企强势闯入
以国家能源集团为首的中国煤炭企业 , 在经历多轮“去产能”、“能源双控”洗礼后 , 正以前所未有的力度转向新能源开发 。
5月21日 , 河南老牌能源企业——河南能源化工集团与国家电投河南公司、豫景能源签署合作协议 , 三方合资成立河南能化电投新能源有限公司 , 进军新能源求“重生” 。
此前 , 河南省政府常务会议刚刚通过《河南能源化工集团改革重生方案》 , 此次合资正是要通过大力发展新能源产业 , 助力转型 , 改革重生 。 据河南能源董事长梁铁山公开表示 , 其拥有大量沉陷区土地、废弃矿井工业广场等优质存量资源 , 正是开发光伏项目开发的理想场地 。
无独有偶 , 由原兖矿集团和原山东能源集团联合重组成立新山东能源集团也于今年4月12日注册成立了新能源公司——山东能源集团新能源有限公司 , 该公司注册资本60亿元 , 经营范围包括:发电、输电、供电业务;热力生产供应;生物质燃气生产和供应;风力发电技术服务;太阳能发电技术服务等 。
事实上这家传统能源企业很早就谋求从煤企向综合能源集团转型 , 近年来 , 在新能源方面也是动作频频 , 先后获得阿拉善盟400MW风电项目指标 , 与中国海装、协鑫集团签约 , 更是一手推动了山东省区域内海上风电开发 。 在近日召开的塌陷地光伏项目推进会上 , 强调了海上风电和光伏发电是山东能源集团当下新能源发展的主要途径 , 利用省内丰富的塌陷地资源开发建设光伏项目是当前首要任务 。
同煤集团、晋煤集团、晋能集团3家煤企联合重组的晋能控股集团也在山西省政府主导之下 , 在去年年末将山西境内的2家光伏企业潞安太阳能、晋能清洁能源划归旗下 , 并在今年分别与山西吕梁市和新疆阜康市签下5GW和3GW新能源发电项目的大单 。
更早涉足新能源领域的京能集团也在持续做大光伏业务版图 。 去年收购持有67座光伏电站的“熊猫绿能”之后更名为“京能国际” , 之后便在光伏领域频频布局 , 去年先后与特变电工、上能电气、晶科科技等光伏企业达成战略合作协议 , 今年更是与甘肃酒泉、湖南永州、辽宁本溪、山西大同等地签署GW以上光伏开发协议 。 还斥巨资收购了内蒙古6个光伏发电站 , 和保利协鑫控股的1个光伏电站 。
此外、赣能股份、豫能控股、粤电力、安徽省能源集团这些传统煤电企业无一例外 , 都开始转变思路 , 将新能源开发尤其是光伏开发作为其2021年工作重点 。
风水企业拓展业务版图
事实上 , “双碳”目标下 , 试图将业务版图做大的 , 不止是煤电企业 , 不少水电、风电企业在光伏领域也动作频频 。
2020年 , 国家能源集团旗下的风电巨头龙源电力进军光伏取得巨大成绩 , 新增签订光伏开发协议32.6GW、核准备案项目2.35G、取得平竞价项目指标1.05GW 。 华能集团旗下的华能水电也根据集团规划 , 变更风电、光伏电站项目相关承诺 , 要利用自身大中型水电站库区及周边土地、水面、电站送出通道附近因地制宜开展风电、光伏项目建设 。
地方能源企业也紧跟“巨头们”的步伐 , 将“风光并举”或“风光水并举”作为自己转型发展的重点 。
黔源电力虽然是华电旗下上市公司 , 但经营区域以贵州为主 , 在贵州光伏产业如火如荼的背景下 , 2020年也实现了“零突破” , 初步建成国内第一个流域梯级水光互补可再生能源基地 。 据其年报介绍贵州省水能资源开发利用程度很高 , 目前 , 基本已无可开发水电资源 。 随着技术进步和单位投资成本下降 , 贵州可开发的光伏新能源潜力增大 , 2021年将力争核准新能源装机200万千瓦 , 确保新增新能源装机100万千瓦 。
扎根于贵州的乌江能源 , 同样看好光伏新能源应用前景 , 甚至一度想要打通光伏上下游产业链 , 将光伏制造企业中来股份纳入旗下 。 根据其公司官网显示 , 未来电力的增量部分将聚焦于光伏 , 在黔西南、安顺等光照资源较好地区的开发项目 , 到2025年光伏运营达204万千瓦 , 提高在贵州省光伏发电产业装机占比 。
推荐阅读
- 文化创意产业有包括什么
- 贸工农综合经营模式优势产业带动型是怎样的
- 光伏概念股有哪些? 什么是光伏产品
- 超凡之路宗门产业怎么玩?宗门产业玩法分析与推荐
- 家用光伏发电实用吗 光伏发电怎么样
- 大豆产业主要包括哪些
- 新能源产业包含哪些行业 新能源产业包含什么行业
- 没人愿意干的68个暴利行业 绿色环保产业有哪些
- 想要感受台北的文化创意产业发展,应该去哪儿比较好?
- 松下结束在华电视机生产业务 未来将改为代工销售
