北斗 北斗55卫星部署完成iPhone还是不支持北斗官网给出答案
大家应该最近都知道,这几天互联网上有一个令人兴奋的消息,那就是中国第55颗北斗卫星已经发射。
文章插图
中国55颗北斗卫星已全部发射。苹果手机却不支持北斗吗?
随着这一消息的传出,很多不知道真相的人都停留在很多年前的新闻,说iPhone仍然不支持中国的北斗,这是不对的。那么苹果是否支持北斗呢?就让小编带大家一探究竟!
文章插图
文章插图
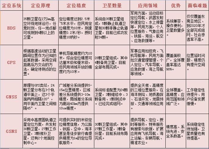
事实上,苹果公司列出了这个GNSS,意味着苹果也支持北斗。首先,我们需要知道什么是GNSS。全称为“Global Navigation Satellite System”,中文名称为“全球卫星定位系统”。
【 北斗|北斗55卫星部署完成iPhone还是不支持北斗官网给出答案】
文章插图
目前的移动导航支持GNSS,即支持所有导航系统。在不同区域、不同场景之下,芯片将根据当前导航信号和信号质量选择最佳导航系统,无需人工切换。
文章插图
什么苹果不支持北斗,不要相信这样的假消息,也不要散布谣言。假如苹果这么简单的事情是处理不好,它还会是苹果吗?
欢迎大家在下边留言发表观点,喜欢小编的点一下关注!
推荐阅读
- 地球 设计寿命20天的东方红一号卫星,已飞了50年,何时回收?
- 东方红一号 能量耗尽50年,东方红一号卫星为何还没坠毁它还能再飞100年
- 发射 相比较嫦娥4号来说,英称这颗卫星更具威胁,美方希望公开技术!
- 新活力 气象卫星“新人上岗”!履历填满九页“备忘录”~
- 频道 卫星收音机不是梦,美国人在用,天狼星卫星收音机评测
- 中国卫星 凌晨传来好消息!
- 全球 放眼全球,我国风云四号气象卫星实力如何?
- 卫星 解码风云四号B星:放眼全球 中国造“星”实力如何?
- 新丁 风云气象卫星家族添新丁!中国气象局解码风云“新力量”
- 探秘 解码风云四号B星:两代四型18颗 探秘中国风云卫星家族
