易方达 高瓴、易方达、景林最新进入,优质龙头公司名单!(值得收藏研究)

文章图片
文章图片
高瓴资本是赛道投资法 , 选择优质赛道和公司 。 在行业上 , 选择具有高成长逻辑的、确定性高和持续性久的行业 。 在公司上 , 选择在行业内具有先发优势和核心竞争优势的公司 。
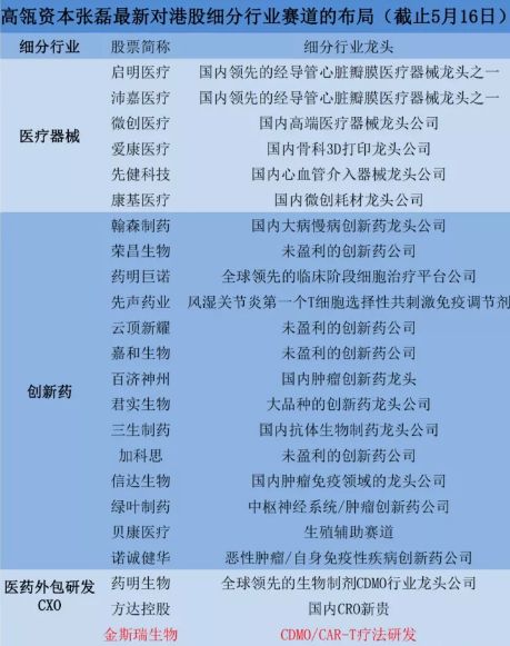
1、高瓴资本一直坚持重仓CXO医药研发生产外包行业的优质公司 , 高瓴资本最近又进入一家CDMO公司金斯瑞生物科技 , 认购价为18.658元/股 。
除此之外 , 高瓴资本还进入了金斯瑞生物旗下的金斯瑞蓬勃(大分子、细胞及基因治疗CDMO)和传奇生物(CAR-T疗法研发) 。 高瓴资本投资金斯瑞生物的金额高达69.93亿元 。
高瓴资本是看上金斯瑞生物科技的细胞及基因治疗CDMO业务和CAR-T疗法研发业务 。
2、易方达、景顺长城、富国基金、景林资产等多家明星基金机构共同定增“榨菜茅” , 定增价33.58 元/股 , 折价14% , 锁定期6个月 。
涪陵榨菜 , 榨菜龙头公司 。 公司拥有很好的商业模式 , 具有原料和品牌优势 , 议价能力强 , 毛利率高 , 盈利质量高 , 消费者粘性强 , 复购性高 。
公司的原料青菜对生产环境要求高 , 而且公司产区涪陵是适合青头菜生长的地区 , 因此行业进入门槛高 。
公司目前主要还是发展榨菜市场 , 因为榨菜市场还有成长空间 , 公司在榨菜领域的市场占有率还有望提升 。 公司后期会重点发展品类 , 比如泡茶和萝卜等市场 。 公司可以依托强大的”乌江“品牌力及自身渠道网络的优势 , 发展其他品类 , 预计公司的业绩能够保持在20-30%的年均增速 。
【易方达|高瓴、易方达、景林最新进入,优质龙头公司名单!(值得收藏研究)】
推荐阅读
- 交易 王者板块要卷土重来!一定要把握住大盘回调时的换股机会
- 交易 美国“亏损王”诞生:平均每天烧掉3.9个亿,40年来首次巨亏
- the 拜登加强对比特币交易征税 账户超600美元必须报告
- 比特币 新华社:比特币等作为虚拟商品买卖,普通民众有参与交易的自由
- Tencent 鹅厂机器人“穿着”轮滑鞋大玩前空翻 连人都不敢轻易尝试
- 新华网 大连商品交易所5月查处异常交易行为60起
- 硬件 兆易创新发布首款自有品牌DRAM产品
- 数字货币 加密货币交易所 Kraken 服务覆盖至美国 CEO 称计划在 2022 年上市
- Google 比特币、以太币大热 Google解除三年前禁令:允许交易所、钱包做广告
- 证券日报 今日视点:交易所年内发出1123份问询函 上市公司如何领会“知识点”
