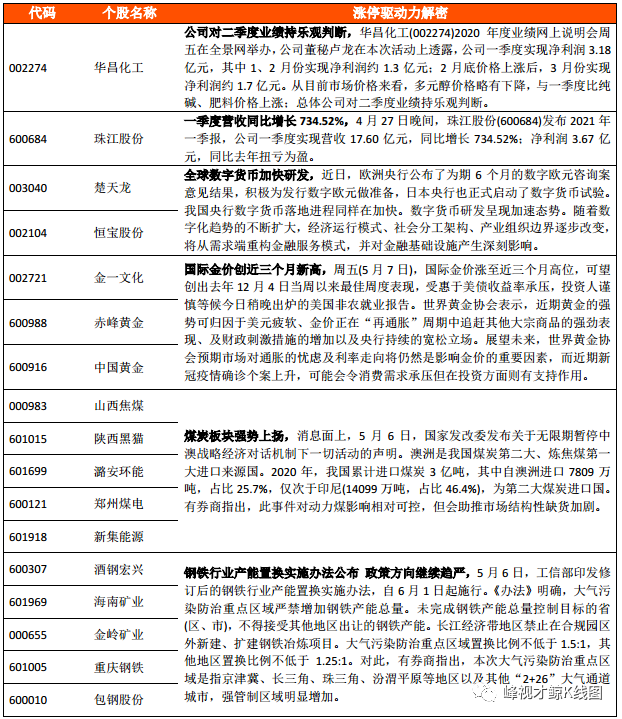
黄金价格 5月7日个股涨停密码

文章图片
文章图片
002274 华昌化工 8.03 +10.00%
公司对二季度业绩持乐观判断 , 华昌化工002274)2020年度业绩网上说明会周五在全景网举办 , 公司董秘卢龙在本次活动上透露 , 公司一季度实现净利润3.18 亿元 , 其中1、2月份实现净利润约1.3亿元:2月底价格上涨后 , 3月份实现净利润约1.7亿元 。 从目前市场价格来看 , 多元醇价格略有下降 , 与一季度比纯碱、肥料价格上涨:总体公司对二季度业绩持乐观判断 。
600684 珠江股份 4.59 +10.07%
一季度营收同比增长734.52% , 4月27日晚间 , 珠江股份(600684)发布2021年一季报 , 公司一季度实现营收17.60亿元 , 同比增长734.52%;净利润3.67亿元 , 同比去年扭亏为盈 。
003040 楚天龙 38.35 +10.01%
002104 恒宝股份 6.19 +9.95%
全球数字货币加快研发 , 近日 , 欧洲央行公布了为期6个月的数字欧元咨询案意见结果 , 积极为发行数字欧元做准备 , 日本央行也正式启动了数字货币试验 。 我国央行数字货币落地进程同样在加快 。 数字货币研发呈现加速态势 。 随着数字化趋势的不断扩大 , 经济运行模式、社会分工架构、产业组织边界逐步改变将从需求端重构金融服务模式 , 并对金融基础设施产生深刻影响 。
002721 金一文化 3.36 +10.16%
600988 赤峰黄金 17.14 +10.01%
600916 中国黄金 18.83 +9.99%
国际金价创近三个月新高 , 周五(5月7日) , 国际金价涨至近三个月高位 , 可望创出去年12月4日当周以来最佳周度表现 , 受惠于美债收益率承压 , 投资人谨慎等候今日稍晚出炉的美国非农就业报告 。 世界黄金协会表示 , 近期黄金的强势可归因于美元疲软、金价正在“再通胀”周期中追赶其他大宗商品的强劲表现、及财政刺激措施的增加以及央行持续的宽松立场 。 展望未来 , 世界黄金协会预期市场对通胀的忧虑及利率走向将仍然是影响金价的重要因素 , 而近期新冠疫情确诊个案上升 , 可能会令消费需求承压但在投资方面则有支持作用 。
【黄金价格|5月7日个股涨停密码】(图表来源:上海东方财富证券投资咨询有限公司 。 以上内容不代表本公众号观点 , 仅供参考使用 , 不作为投资依据 , 投资需谨慎)
推荐阅读
- 外延片 “江西造”登陆火星!
- 京东 探秘+表演还能怎么玩?6月17日“京奇探秘夜”揭晓答案!
- 到达率 晚间时段首播文艺节目收视综合分析(2021年5月22日-5月28日)
- 油烟机 《一起下厨房》正式开播,四季沐歌厨电演绎时尚田园水果派对
- 研讨会 电视剧《号手就位》研讨会在京举行
- 榜单 5月份最受欢迎艺人投票排名:两大顶流强势霸榜,第三名有点意外
- 新华网 大连商品交易所5月查处异常交易行为60起
- Top10 5月全球App下载量Top10:抖音及其海外版高居榜首
- 董春辉 电视剧《号手就位》研讨会在京举行
- 黄金价格 方锦鑫:6.3国际黄金早间走势分析,多空策略布局
