四川卫视 五一如何避堵 四川交警发布出行指南

文章图片
文章图片
五一如何避堵 四川交警发布出行指南
4月27日 , 四川交警发布2021年五一假期道路交通“两公布一提示” 。 今年“五一”小长假为5月1日至5日 , 共计5天 , 高速公路将继续实施小型客车免费通行的政策 。 据有关部门预测 , 即将到来的“五一”假期 , 可能迎来爆发式出游 , 全省旅游人次有望突破2019年同期 , 达到4300万人次的新高 , 其中65%的要通过公路实现 , 跨省游、近郊游、亲子游比去年同比增长约80% , 成都、乐山、九寨沟等将成为热门旅游地 。
【四川卫视|五一如何避堵 四川交警发布出行指南】假期流量时间分布
假期流量时间分布呈现双峰特性 。 4月29日车流量开始缓慢提升 , 4月30日14时开始路网交通压力逐渐增大 , 5月1日路网流量达到最高峰381.90万辆 , 5月4日路网流量达到次高峰340.29万辆 , 节后路网流量逐渐回落 。
假期流量空间分布
路网流量围绕成都等中心城市呈放射状分布 , 成都市周边各主线站以及连通主线站的环线高速车流量最为密集 , 发生拥堵的可能性较大 。 在其他方向 , 成绵、成绵复线、成自泸、成雅、成德南、成渝等高速预计迎来高出行流量 , 遂渝、渝蓉高速将承受较大进出川流量压力 。 进出城高速公路和通往景区路线上的隧道、互通立交、收费站、服务区是易拥堵段点 。
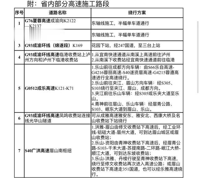
重点施工路段
五一出行 , 各位驾驶员朋友注意合理规划出行路线 , 避开施工拥堵路段 。 若行经施工路段 , 请注意提前观察 , 减速慢行 , 与前车保持安全车距 , 按照施工现场交通标志标线的指示通行 , 自觉听从交警指挥 , 确保通行安全 。
四川交警提醒:五一假期 , 请广大市民合理选择出行时间和线路 , 避开车流高峰时段 。 请司乘人员佩戴好口罩 , 配合做好测体温、查验健康码等相关工作 。 如果出现紧急情况 , 可以立即联系执勤民警 , 遵守交通法律法规 , 谨慎驾驶 , 确保安全文明出行 。
来源:四川发布客户端综合
推荐阅读
- 古镇 四川一“避暑古镇”火了,距成都仅22公里,游客:来得值
- 湖南卫视 黄晓明再当店长,龚俊、丁真疑加盟,《中餐厅5》能大爆吗?
- 东方卫视 东方卫视洗牌,百克力或成最大赢家,程雷背景暴露有望逃过一劫?
- 东方卫视主持人房海燕被开除!继柏万青之后《新老娘舅》再遭重创
- 北京卫视 “618沸腾之夜”收视夺冠,众星云集肖战成为最大惊喜
- 领跑 惊喜!杨紫新综艺上线几天,断层领跑卫视三大王牌综艺
- 调解员 东方卫视主持人房海燕被开除!继柏万青之后《新老娘舅》再遭重创
- 浙江卫视 重返主持界的一姐,连续6次喊错明星名字,朱丹都经历了什么?
- 爱奇艺 惊喜!杨紫新综艺上线几天,断层领跑卫视三大王牌综艺
- 节目 脑洞大开!四川一幼儿园小孩穿蔬菜裙表演节目,网友:能炒着吃吗
