汝州广播电视台 再也不用“跑断腿”!33项社会保险业务事项“全省通办”!

文章图片
“想不到不用去郑州就把我的参保信息纠正了 , 真是太方便了 , 也太感谢你们了 。 ”2021年4月25日 , 在河南省平顶山市汝州市人社局机关事业单位养老保险中心办事窗口 , 办事群众李女士激动地说 。
原来 , 李女士早些年在郑州某省属企业参加养老保险 , 系统显示身份证号码信息与持有身份证号码不一致 。 按照以往程序 , 李女士需要持有关信息变更证明到省社保中心办理修改 , 费时费力 。 近期河南省社保“全省通办”业务启动 , 李女士把信息变更证明递交到了汝州市人社局机关事业单位养老保险中心业务办理窗口 。 窗口工作人员将资料扫描后 , 业务系统将修改信息推送到省社保中心 , 经复核、审核后 , 短短三个工作日后 , 修改后的身份证号码信息已经生效 , 这才出现之前的一幕 。
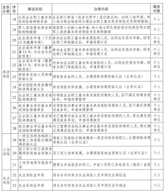
按照“前台一窗受理、后台分级审核、限时办结、统一反馈”的经办模式 , 今年以来 , 汝州市人社局深入贯彻落实上级要求 , 切实方便参保单位、参保人员异地办理社会保险业务 , 充分实现“就近办”和“全省通办” 。 目前已实现失业保险金申领、参保信息修改等33项社会保险业务事项(第一批)实现“全省通办”。
工作人员(右一)正在为李女士办理参保信息 武振宇 摄
按照“全省通办”流程 , 参保单位、参保人员在汝州市任何一个企业养老保险、机关事业单位养老保险、工伤保险、失业保险经办机构的业务大厅、社银一体化服务网点 , 通过河南省社会保障业务受理系统申报“全省通办”事项 , 社会保障信息系统将按照参保对象所属经办机构自动推送给参保地 , 参保地经办人员按照现有流程办理后 , 办理结果通过社会保险业务大厅咨询(出件)岗、社保自助一体机及河南省社会保障网上服务平台等多渠道进行反馈 。 纸质档案留存受理地进行归档、管理、备查 。
“‘统一受理、全省通办’是汝州市‘放管服’改革的重要举措 , 是国家人社部及河南省委、省政府对社会保险业务经办和政务服务模式的具体要求 。 打破区域限制 , 实现‘全省通办’ , 让信息多跑路、群众少跑腿 , 参保对象可以‘就近办、方便办’ , 是以人民群众为中心的具体体现 , 是提升政府效能、营造良好营商环境的有力抓手 , 是政务服务提档升级的重要标志 , 是持续增强人民群众获得感的有效手段 。 全市各社保经办机构要充分认识‘全省通办’的重要意义 , 牢牢抓住这个人民群众看得见、摸得着的幸福感 , 把好事办好、实事办实 , 切实增强民生福祉 。 ”汝州市人社局局长李浏记说 。
附:河南省社会保险“全省通办”事项清单(第一批)
()
【汝州广播电视台|再也不用“跑断腿”!33项社会保险业务事项“全省通办”!】
推荐阅读
- g电视台官方整活!Uzi为Gala点歌后,他们应邀放出了笑笑社死现场
- viutv TVB破例公布3大电视台收视率!疑出2招避捧高收视《ERROR自肥企画》?
- 中电视台 李咏去世后留下2亿遗产,没有给哈文,而是全部给了她
- 上海电视台 我不是财神|童星出身的他 为自己孩子操心点啥?
- 山东电视台淄博周村韩家窝 山东电视台《全民达人秀》淄博周村韩家窝海选人气选手——王秀芹
- 浙江电视台 baby被曝跟《奔跑吧》闹翻,本人将退出,节目组内涵:走就走了吧
- bAngelababy方否认怼《奔跑吧》节目组,明星最终还是向电视台认怂
- 成都电视台 她瞒着老公参加比赛,成名后立马离婚,如今混成这样令人唏嘘!
- 素质 从东方卫视到白银电视台,现在电视台某些工作人员,素质堪忧
- 中央电视台 最美女主持人蔡紫
