经济导报官方帐号 山东将以专项资金支持这28个采煤塌陷地治理项目

文章图片
经济导报记者 初磊
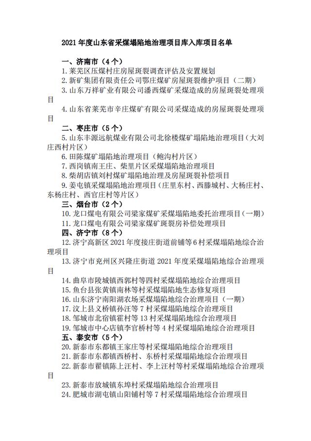
经济导报记者从山东省能源局获悉 , 根据《关于进一步加强省级采煤塌陷地综合治理专项资金与项目管理的通知》(鲁财建〔2020〕1号)要求 , 省能源局组织开展了2021年度省采煤塌陷地综合治理专项资金支持项目申报工作 。 经各市自主申报、专家评审、网上公示等程序 , 确定将莱芜区压煤村庄房屋斑裂调查评估及安置规划等28个项目列入2021年度山东省采煤塌陷地治理项目库 , 并予以公告 。
【经济导报官方帐号|山东将以专项资金支持这28个采煤塌陷地治理项目】
推荐阅读
- 中国经济网 航天工程董事长唐国宏辞职 姜从斌接棒
- g电视台官方整活!Uzi为Gala点歌后,他们应邀放出了笑笑社死现场
- 表情包 肖战六一表情包太可爱《沸腾之夜》数据断层,肖战获官方称赞
- 经济参考报 跨境电商应从“挣快钱”转向精品战略
- 经济参考报 实控人减持频现 34家药企拟减持规模上限达169亿元
- 中国经济网 澜沧古茶首发申请被取消审核
- 中国经济网 星源卓镁、欣巴科技、百诚医药6月9日创业板首发上会
- 中国经济网 聚焦主业,红星美凯龙将“轻资产、重运营、降杠杆”进行到底
- Huawei 华为MatePad 12.6官方渲染图曝光:无孔全面屏
- 中国经济网 智洋创新副总经理张亚南辞职
