爱怼人的素素 租车跑滴滴:退押金3种算法,100种扣法,环环相扣!

文章图片
文章图片
不要跑网约车 , 不要跑滴滴、滴答、一喂顺风车 , 不能买车跑 , 更不能租车跑 。
租车跑网约车 , 退押金的时候扣到你懵圈 。
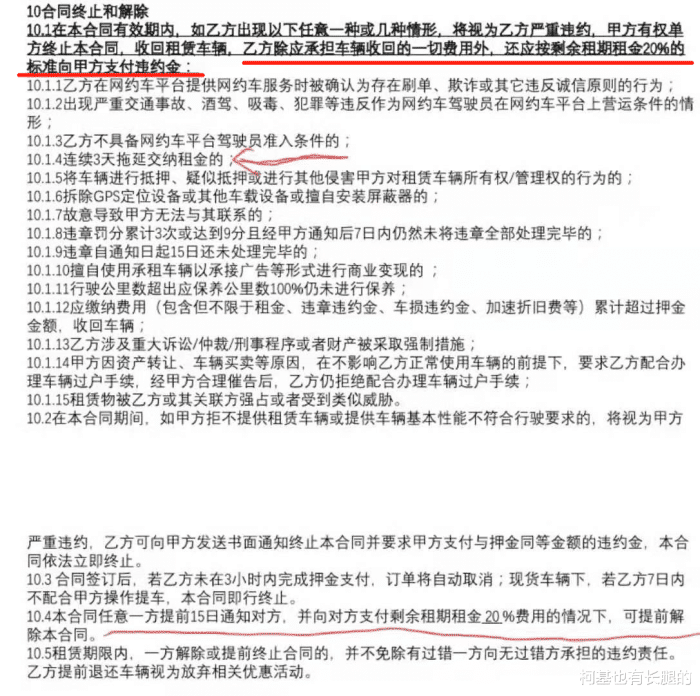
一、退押金三种算法
网约车司机在汽车租赁公司签了一年的合同 , 每月车租3800元 , 后面租赁公司以“降租金”为由 , 让司机签新的合同 , 并说旧合同作废 , 已新合同为准 。
可实际上第一次签合同签一年 , 第二次签合同签半年 , 司机以为自己只租了一年 , 租赁公司默认一年半 。
况且租赁公司并没有把合同给到司机 , 这种“阴阳合同”在退车的时候最容易被被租赁公司拿来做文章扣押金 。
环环相扣 。 在退押金的时候“接二连三” , 居然出了三种计算方法 。
第一次计算:违约金0元 , 车损300元 , 应退押金1000元(司机缴了300元车损)
第二次计算:应退押金8447.88元
第三次计算:违约94天 , 扣除违约金3406 , 退6594元!
租赁公司巧舌如簧、能言善辩:前两次没算清楚 , 第三次才算清楚 。
就差没有明确告诉司机:不管到没到期 , 押金肯定要扣的 , 第一次是没到借口扣 , 第二次才想到但扣少了 , 第三次扣3406元也是手下留情 。
这是网约车租赁市场的普遍现象:租车容易退车难 , 坑你押金没商量 。
阴阳合同的好处在于 , 司机要查看合同的时候 , 汽车租赁公司可以装糊涂说合同找不到了 , 这种小孩子的把戏让人莫名其妙地想笑 。
二、100种借口扣押金
有位司机跟我讲过自己退车经历:退车时找不到瑕疵 , 就说有个月没交租金 , 这么扯蛋的事都能编得出来 , 租金可都是月初时平台直接在流水上扣 , 没交租的话还能跑吗?
汽车租车公司在扣押金这件事上心黑的不留余力 , 每个公司都是自己扣押金的“商业机密” , 想方设法扣钱成了心照不宣的事实 , 10000元的押金能退一点是一点 , 已经不错了 。
前不久有个滴滴司机 , 在小桔租的车 , 交了一万押金 , 然后提前退车时 , 车轮毂有两个瑕疵 , 扣720元 , 一个月后 , 又发送信息给司机要求另外支付违约金3900元外加年检费用6100元 。
一万押金扣完了 , 司机还倒欠滴滴720元 。
汽车租赁公司有100种方法扣押金 , 而司机却无可奈何 , 随便找个理由扣你个几千块 , 你敢闹吗?剩下的几千块还要不要了 。
滴滴和汽车租赁公司都是以租车为由干着“卖车”的勾当 , 一辆10多万的车 , 两三年就能回本 , 网约车司机间接等于在帮人供车 , 还要将自己辛苦所得到的收入给平台抽佣 。
每个月还有十多万新司机进入这行 , 没看到资本的镰刀已经磨得蹭蹭亮吗?我看到好多网约车司机都去了滴答、哈啰、一喂顺风车这些平台 。
网约车真的没落了!
【爱怼人的素素|租车跑滴滴:退押金3种算法,100种扣法,环环相扣!】
推荐阅读
- 红包 两人的感情真好!《创4》龚俊透露张哲瀚发红包让他给吴宇恒撑腰
- 怎样才能遇到一个对的人
- 潘子 韩安冉实话实说,再次狠狠扎了普通人的心
- 林明珠 军人的故乡在远方
- 普通人 高分综艺解析普通人的婚恋状态:无论多么亲密,大家都千疮百孔
- 比特币 世界新首富易主,身价11934亿,约等于4个马云,离不开国人的支持
- 古人 古人的衣食住行都离不开历法,这是什么?很难懂吗?
- 大赏 成年人的“儿童节”大赏!网友:哈哈哈哈太真实
- 面像 为何火星如此吸引地球人的目光:火星人面像和千米高的金字塔之谜
- 电子商务 亚马逊支持大麻合法化 并调整对工人的药物检测政策
