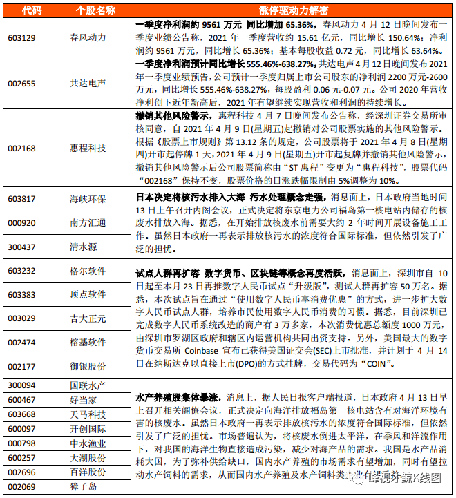
数字货币 4月13日个股涨停密码

文章图片
文章图片
603129 春风动力 143.20 +10.00%
一季度净利润约9561万元同比增加65.36% , 春风动力4月12日晚间发布一季度业绩公告称 , 2021年一季度营收约15.61亿元 , 同比增长150.64%;净利润约9561万元 , 同比增长65.36%基本每股收益0.72元 , 同比增长63.64% 。
002655 共达电声 7.47 +10.01%
一季度净利润预计同比增长555.46%-638.27%共达电声4月12日晚间发布2021年一季度业绩预告公司预计一季度归属上市公司股东的净利润2200万元-2600万元 , 同比增长555.46%-638.27% , 每股盈利0.06元-0.07元 。 公司2020年营收净利创下近年新高后 , 2021年有望继续实现营收和利润的持续增长 。
002168 惠程科技 4.58 +10.10%
撤销其他风险警示 。 惠程科技4月7日晚间发布公告称 , 经深圳证券交易所审 核同意 , 自2021年4月9日(星期五)起撤销对公司股票实施的其他风险警示 。 根据《股票上市规则》第13.12条的规定 , 公司股票将于2021年4月8日(星期四)开市起停牌1天2021年4月9日(星期五)开市起复牌并撤销其他风险警示 , 撤销其他风险警示后公司股票简称由“ST惠程”变更为“惠程科技” , 股票代码 “002168”保持不变 , 股票价格的日涨跌幅限制由5%调整为10% 。
【数字货币|4月13日个股涨停密码】603817 海峡环保 6.61 9.98%
000920 南方汇通 7.61 +9.97%
300437 清水源 9.47 +20.03%
日本决定将核污水排入大海污水处理概念走强 。 消息面上 , 日本政府当地时间13日上午召开内阁会议 , 正式决定将东京电力公司福岛第一核电站内储存的核废水排放入海 。 据悉 , 在开始排放核废水前需要大约2年时间开展设备施工工作 。 虽然日本政府一再表示排放核污水的浓度符合国际标准 , 但依然引发了广泛的担忧 。
(图表来源:上海东方财富证券投资咨询有限公司 。 以上内容不代表本公众号观点 , 仅供参考使用 , 不作为投资依据 , 投资需谨慎)
推荐阅读
- 最新消息 麻省理工学院研发可编程数字纤维 有内存传感器和人工智能
- 铁矿石 全球最“值钱”的8大货币,美元直接垫底,前三名你们认识吗?
- 数字货币 英国监管机构称大量加密货币企业不合规 再次提醒消费者可能血本无归
- 数字货币 新型金融产品NFT市场泡沫已破灭 最高峰一天1亿美元成交额
- 数字货币 加密货币交易所 Kraken 服务覆盖至美国 CEO 称计划在 2022 年上市
- the 美宣布对6国征收报复性关税作为数字服务税的回应 但将延后落实
- 手机 一份问卷调查显示OnePlus可能开发加密货币钱包
- 虚拟货币 A股指数如期下跌,再跌有望迎来反弹,但这个板块除外
- Tesla 瑞信分析师称4月份特斯拉的电动汽车市场占有率大幅下降
- 数字货币 欧洲央行警告:不引入央行数字货币 恐带来失控风险
