沈阳晚报 沈阳人注意!这些人不建议打新冠疫苗

文章图片
文章图片
文章图片
文章图片
你打疫苗了吗?
据人民日报报道
国家卫健委发布
新冠疫苗接种技术指南
文中指出
#暂不推荐18岁以下人群接种新冠疫苗#
注意!
请看好这份接种建议
这些沈阳人
暂时不推荐打疫苗!
\uD83D\uDC47\uD83D\uDC47\uD83D\uDC47
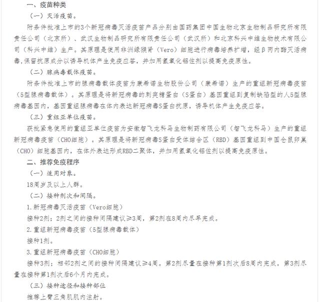
本指南对说明书中
所列部分接种禁忌或慎用人群 ,
参照下述特定人群接种建议执行 。
特定人群接种建议
(一)60岁及以上人群 。
60岁及以上人群为感染新冠病毒后的重症、死亡高风险人群 。 目前 , 4个附条件批准上市的新冠病毒疫苗Ⅲ期临床试验研究纳入该人群的数量有限 , 暂无疫苗对该人群的保护效力数据 。 但Ⅰ/Ⅱ期临床研究数据显示 , 该人群疫苗接种安全性良好 , 与18-59岁人群相比 , 接种后中和抗体滴度略低 , 但中和抗体阳转率相似 , 提示疫苗对60岁以上人群也会产生一定的保护作用 , 建议接种 。
(二)18岁以下人群 。
目前已有的疫苗尚未获得用于该人群的临床试验数据 , 暂不推荐18岁以下人群接种 。
(三)慢性病人群 。
慢性病人群为感染新冠病毒后的重症、死亡高风险人群 。 健康状况稳定 , 药物控制良好的慢性病人群不作为新冠病毒疫苗接种禁忌人群 , 建议接种 。
(四)育龄期和哺乳期女性 。
如果在接种后怀孕或在未知怀孕的情况下接种了疫苗 , 基于对上述疫苗安全性的理解 , 不推荐仅因接种新冠病毒疫苗而采取特别医学措施(如终止妊娠) , 建议做好孕期检查和随访 。 对于有备孕计划的女性 , 不必仅因接种新冠病毒疫苗而延迟怀孕计划 。
虽然目前尚无哺乳期女性接种新冠病毒疫苗对哺乳婴幼儿有影响的临床研究数据 , 但基于对疫苗安全性的理解 , 建议对新冠病毒感染高风险的哺乳期女性(如医务人员等)接种疫苗 。 考虑到母乳喂养对婴幼儿营养和健康的重要性 , 参考国际上通行做法 , 哺乳期女性接种新冠病毒疫苗后 , 建议继续母乳喂养 。
(五)免疫功能受损人群 。
免疫功能受损人群是感染新冠病毒后的重症、死亡高风险人群 。 目前尚无新冠病毒疫苗对该人群(例如恶性肿瘤、肾病综合征、艾滋病患者)、人类免疫缺陷病毒(HIV)感染者的安全性和有效性数据 。 该类人群疫苗接种后的免疫反应及保护效果可能会降低 。 对于灭活疫苗和重组亚单位疫苗 , 根据既往同类型疫苗的安全性特点 , 建议接种;对于腺病毒载体疫苗 , 虽然所用载体病毒为复制缺陷型 , 但既往无同类型疫苗使用的安全性数据 , 建议经充分告知 , 个人权衡获益大于风险后接种 。
(六)既往新冠患者或感染者 。
现有研究数据表明 , 新冠病毒感染后6个月内罕见再次感染发病的情况 。 既往新冠肺炎病毒感染者(患者或无症状感染者) , 在充分告知基础上 , 可在6个月后接种1剂 。
具体详情请见以下
接种指南
赶紧转发告诉大家吧!
来源:人民日报、国家卫健委
【沈阳晚报|沈阳人注意!这些人不建议打新冠疫苗】编辑:高杉 责编:闫继伟 高薇
推荐阅读
- 董又霖 千玺VS谢娜女团舞时,有谁注意到了范丞丞的反应瞬间被圈粉
- 养老金 陕西退休人员养老金上调方案来了,5个亮点要注意,利好很多群体
- 在一个陌生的城市租房有啥注意事项,比如说深圳。?
- 基金定投 基金定投:止盈的三个注意事项
- 嘉宾 王一博在台上被男嘉宾夸长得帅,谁注意到他的回应?太谦虚了吧!
- 周期股 6.1收评 换套路了!注意跟上节奏
- 拉手 黄晓明“牵手”赵丽颖上楼梯,而谁注意两人拉手方式?太不克制了
- 一个人去深圳需要注意啥?
- 动作 好声音首轮2排评委投完票,有谁注意李健老师的动作难以置信
- 长电科技 银行存款出现了3个新“套路”,好多人已中招,储户存款要注意了
