老刘谈知产 官宣!发明专利审查再提速!

文章图片
文章图片
文章图片
文章图片
国知局网站发布推动知识产权高质量发展年度工作指引(2021) 。
指引提到:
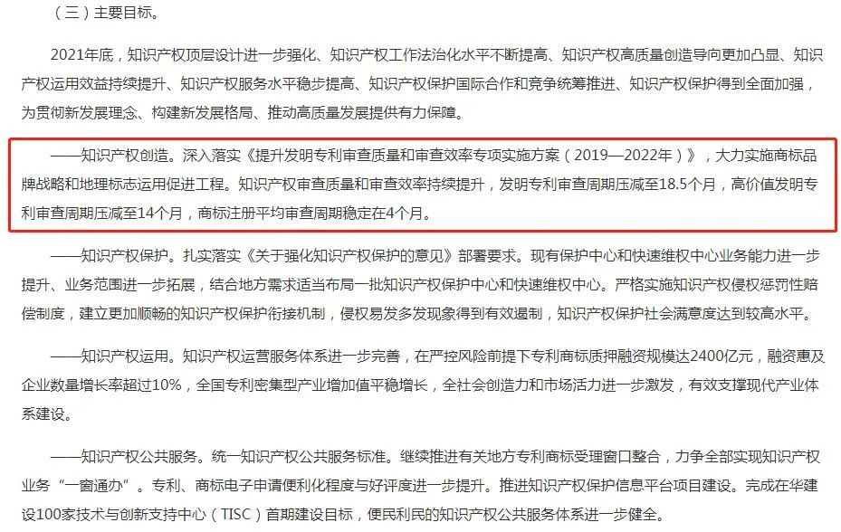
2021年工作目标里——知识产权创造 。 深入落实《提升发明专利审查质量和审查效率专项实施方案(2019—2022年)》 , 大力实施商标品牌战略和地理标志运用促进工程 。 知识产权审查质量和审查效率持续提升 , 发明专利审查周期压减至18.5个月 , 高价值发明专利审查周期压减至14个月 , 商标注册平均审查周期稳定在4个月 。 而一年前官方发布的2020年计划中明确提出 , 发明专利审查周期压减到20个月以内 , 高价值专利审查周期压减到16个月 , 商标注册平均审查周期缩短至4个月以内 。
可见2021年发明专利审查周期在2020年基础上再次提速2个月左右 。
工作指引(2021)全文如下:
【老刘谈知产|官宣!发明专利审查再提速!】
推荐阅读
- 心脏 坚守航天生产一线!80后航天高级技师被称火箭心脏钻刻师
- 玻璃纤维 国产“玻璃纤维”隐形巨头,打破美企70年垄断,占据30%全球市场
- Huawei 华为鸿蒙商标注册数超 400 已产生数百起侵害商标权纠纷
- LG LG Energy纽扣电池生产线即将投产 欲争夺更多真无线耳机市场份额
- 广东有哪些比较出名的生产生蚝的地方
- 黄金 全球通胀,中俄叫停黄金美元,全球抢购战略资产!
- 数字货币 新型金融产品NFT市场泡沫已破灭 最高峰一天1亿美元成交额
- 硬件 兆易创新发布首款自有品牌DRAM产品
- 芯片 比芯片更稀缺的资源,航天航空重要材料,中国年产量仅2吨
- 生猪价格 6月3日10公斤仔猪价格,仔猪补栏微乎其微,产能过剩担忧成真?
