杭州日报 23岁姑娘搬家途中跳车窗身亡,货拉拉深夜回应

文章图片
文章图片
文章图片
2月21日 ,
有媒体援引网友爆料消息称 ,
2月6日晚9点 ,
长沙一位年仅23岁的姑娘
从货拉拉副驾驶“自己跳窗” ,
抢救无效不幸离世 。
报道称 , 在本次行程中 ,
司机曾疑似三次偏航 。
【杭州日报|23岁姑娘搬家途中跳车窗身亡,货拉拉深夜回应】而在行驶过程中
姑娘还正常回过工作信息
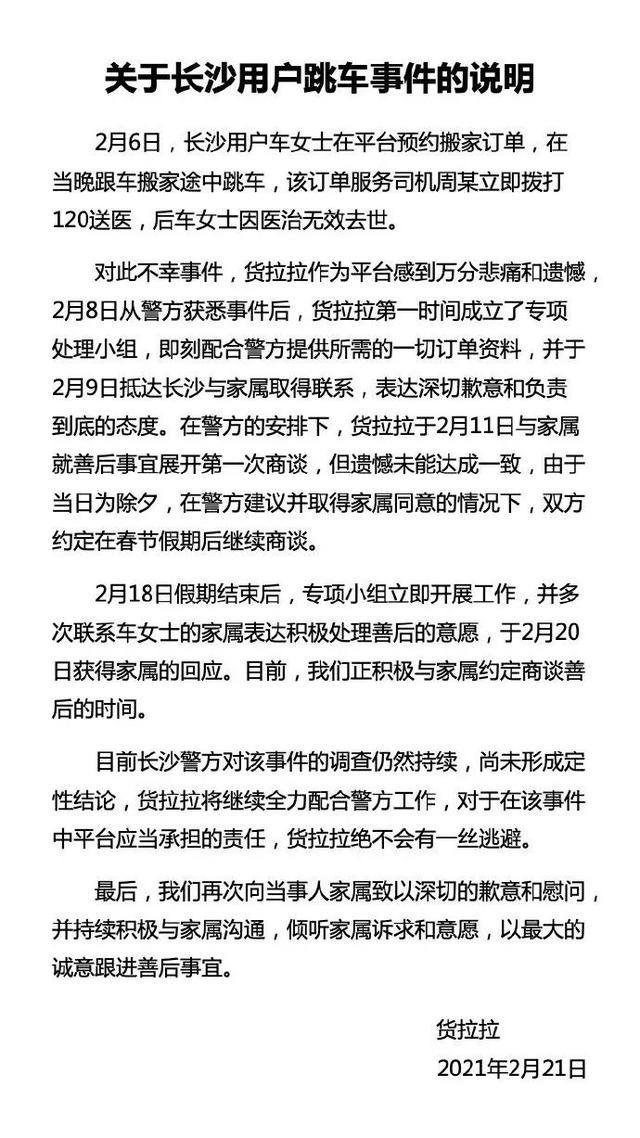
2月21日晚间 , 针对网友爆料的“23岁女生在货拉拉车上跳窗身亡” , 货拉拉在其官方微博发布声明称 , 2月6日 , 长沙用户车女士在货拉拉平台预约搬家订单 , 在当晚跟车搬家途中跳车 , 该订单服务司机周某立即拨打120送医 , 后车女士因医治无效去世 。
对这一事件 , 货拉拉表示悲痛和遗憾 。
货拉拉在声明中表示已于2月11日与家属就善后事宜展开第一次商谈 , 但并未达成一致 , 目前正在积极与家属约定商谈善后的时间 。
目前警方对该事件的调查仍然持续 , 尚未形成定性结论 。
对此 , 不少网友提出疑问为何司机会偏航三次?为何车内没语音监控?希望早日查明真相 。
来源:杭州日报(整理:谢珂)综合自@货拉拉、沸点视频、新浪微博等
编辑 谢珂
推荐阅读
- 卖花姑娘 我首次跟姐进城看露天电影《卖花姑娘》
- 创造营101 创1陈语嫣3千底薪迪士尼当舞娘,用力生活的姑娘没有什么不体面
- 新人 继刘诗诗后,又有新人挑战“若曦”, 看清扮相:这姑娘要火了!
- 重庆 英国姑娘来“重庆”旅游,刚下车就懵了:你们叫它大城市?
- 探测器 嫦娥“五姑娘”不一般,和前4位“姐姐”有啥不一样?
- 朝鲜 平壤之旅首日,入住朝鲜特等酒店,还有美丽的朝鲜姑娘
- 超级月全食 “超级月全食”来了,“月姑娘”真的羞红了脸庞
- 黑豹乐队 一群傻姑娘对肖战无私的爱,让人感受到了一城又一城的浪漫
- 邓伦 青春正当时!听23岁的王一博,讲述先辈们风华正茂的28岁!
- 观测 “超级月全食”来了,“月姑娘”真的羞红了脸庞
