中国中期 1月28日个股涨停密码

000733 振华科技 65.78 +10.00%
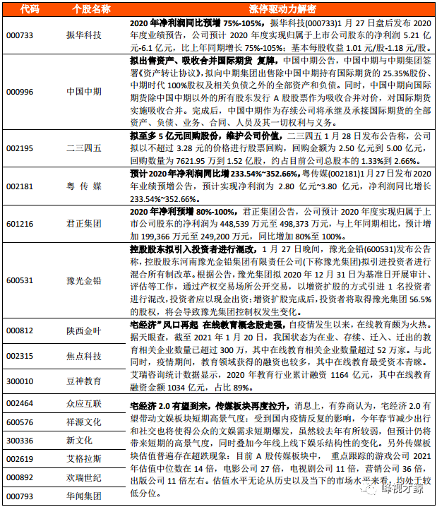
2020年净利润同比预增75%-105% , 振华科技(000733)1月27日盘后发布2020年度业绩预告 , 公司预计2020年度实现归属于上市公司股东的净利润5.21亿元-6.1亿元 , 比上年同期增长75%-105%基本每股收益1.01元/股-1.18元/股 。
000996 中国中期 8.17 +9.96%
拟出售资产、吸收合并国际期货复牌 , 中国中期公告 , 中国中期与中期集团签署《资产转让协议》 , 拟向中期集团出售除中国中期持有国际期货的25.35%股份、中期时代100%股权及相关负债之外的全部资产和负债 。 同时 , 中国中期向国际期货除中国中期以外的所有股东发行A股股票作为吸收合并对价 , 对国际期货实施吸收合并 。 完成后 , 中国中期作为存续公司将承继及承接国际期货的全部资产、负债、业务、合同、人员及其一切权利与义务 。
002195 二三四五 1.80 +9.76%
【中国中期|1月28日个股涨停密码】拟至多5亿元回购股份 , 维护公司价值 , 二三四五1月28日发布公告称 , 公司拟以不超过3.28元的价格进行股票回购 , 回购金额为2.50亿元到5.00亿元 回购数量为7621.95万到1.52亿股 , 约占目前公司总股本的1.33%到2.66% 。
600531 豫光金铅 5.58 +10.06%
控股股东拟引入投资者进行混改 , 1月27日晚间 , 豫光金铅(600531)发布公告称 , 控股股东河南豫光金铅集团有限责任公司(下称豫光集团)拟引进投资者进行混合所有制改革 。 根据公告 , 豫光集团拟2020年12月31日为基准日开展审计、评估等工作 , 通过产权交易场所公开交易 , 以增资扩股的方式引进1名投资者进行混改投资者应以现金出资;增资扩股完成后投资者将取得豫光集团56.5%的股权 , 将会导致豫光集团控制权发生变化 。
000812 陕西金叶 3.80 +10.14%
002315 焦点科技 17.78 +10.02%
300010 豆神教育 9.34 +20.05%
宅经济风口再起在线教育概念股走强 , 自疫情发生以来 , 在线教育颇为火热 。 据天眼查 , 截至2021年1月20日 , 我国状态为在业、存续、迁入、迁出的教育相关企业数量已超过300万 , 其中在线教育相关企业数量超过52万家 。 与此同时 , 疫情期间 , 教育领域获得的融资也较多 , 其中在线教育最受资本青睐 。 艾瑞咨询统计数据显示 , 2020年教育行业累计融资1164亿元 , 其中在线教育融资金额1034亿元 , 占比89% 。
图表来源:上海东方财富证券投资咨询有限公司
推荐阅读
- 约瑟夫·拜登 非要跟中国较量?美国疯狂印钞6万亿,结果搬起石头砸自己的脚
- 油价 “负油价”后全球市场变化!美国每升不足2元,中国排名竟超国足
- 中国人 高晓松在晓松奇谈中言论引争议
- 诚实 中国首位女宇航员,为何返回后就没露面?原来一直在背后作奉献
- 伺服 “窝工”技术又双叒叕助力中国“太空首单”
- 研制 好消息中国航空航天技术飞速进步,有望彻底打破西方垄断
- 中国经济网 航天工程董事长唐国宏辞职 姜从斌接棒
- 中国网 【探秘延安红街之二】藏在延安红街里的八个故事
- 歌手 《中国好声音》改版变《歌手》,诸多知名歌手以选手身份亮相加盟
- 反响 喜讯传来!中国航天再次创下“世界第一”,反响热烈
